EasyManua.ls Logo

Cooper Kyle Form 5/Triple-Single - Page 24

Cooper Kyle Form 5/Triple-Single
44 pages
Print Icon
To Next Page IconTo Next Page
To Next Page IconTo Next Page
To Previous Page IconTo Previous Page
To Previous Page IconTo Previous Page
Loading...
Kyle Form 5/Triple-Single Microprocessor-Based Recloser Control Installation and Operation Instructions
24
R
R
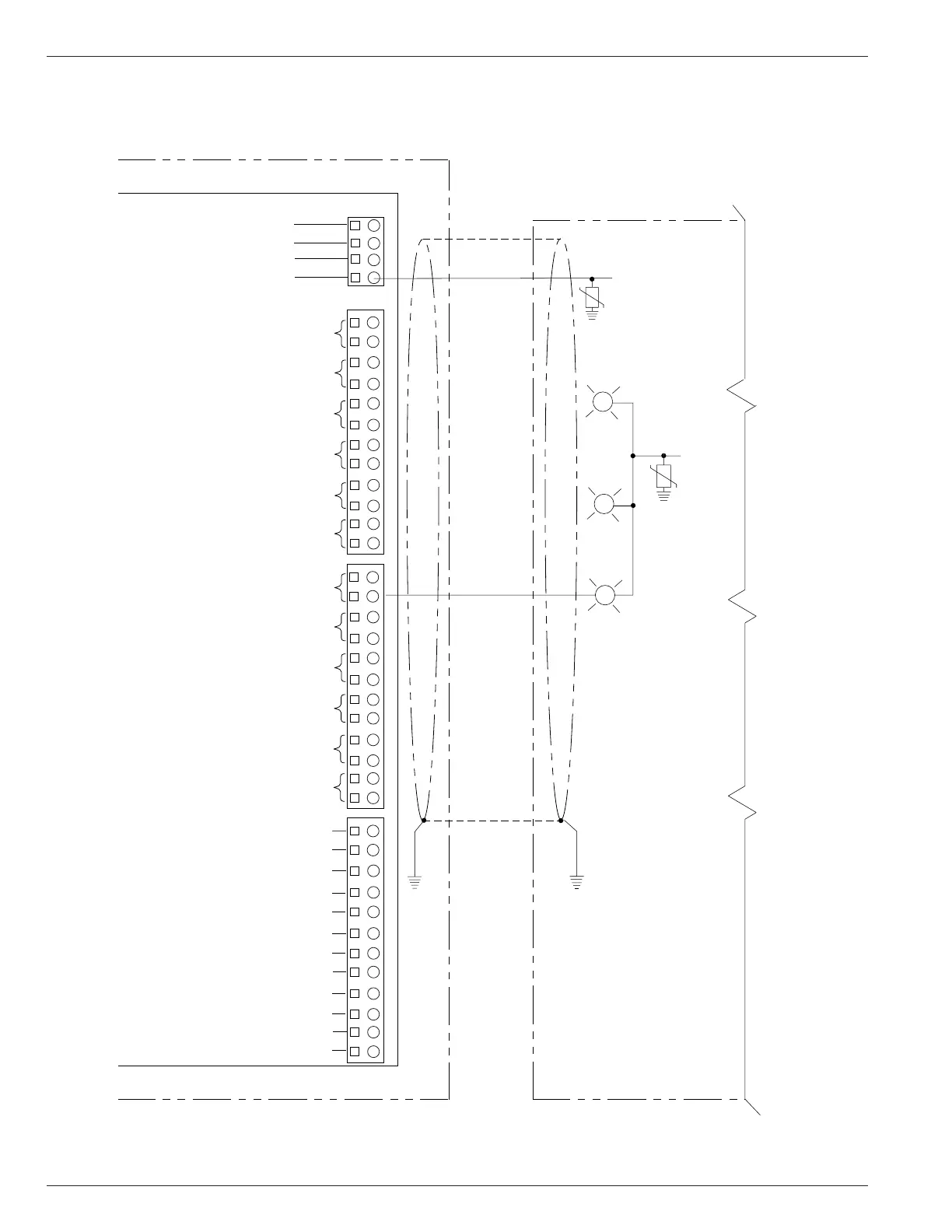
FORM 5 CONTROL
Remote Terminal Unit (RTU)
GROUND TRIP BLOCK
NON-RECLOSING
BATTERY TEST
INPUT COMMON
SUPERVISORY NON-RECLOSING
SUPERVISORY GROUND TRIP BLOCKED
Not All Remote
Connections
Shown
INPUT
VOLTAGE
COMMON*
67 8512 43
910
11 12
Discrete Interface
(DIF) Module 1
SUPERVISORY BATTERY TEST
REMOTE HOT LINE TAG
SUPERVISORY ALL PHASES TRIP AND LOCKOUT
SUPERVISORY ALL PHASED CLOSE
SUPERVISORY PHASE A TRIP AND LOCKOUT
SUPERVISORY PHASE B TRIP AND LOCKOUT
SUPERVISORY PHASE C TRIP AND LOCKOUT
SUPERVISORY PHASE A CLOSE
SUPERVISORY PHASE B CLOSE
SUPERVISORY PHASE C CLOSE
HOT LINE TAG
NORMAL PROFILE
SUPERVISORY BLOCK
PHASE A LOCKOUT
PHASE B LOCKOUT
PHASE C LOCKOUT
PHASE A CLOSED
PHASE B CLOSED
PHASE C CLOSED
P5
P3
P4
P2
G
28V (-)
28V (+)
OUTPUT COMMON
67 8512 43
910
11 12
67 8512 43
910
11 12
12
3
4
*28Vdc (nominal)
supplied by
DIF module for
whetting voltage.
Figure 27.
Customer connections to DIF module outputs with shielding and surge protection.

Table of Contents

Related product manuals