EasyManua.ls Logo

Creality Ender-7 - Page 33

Creality Ender-7
36 pages
Print Icon
To Next Page IconTo Next Page
To Next Page IconTo Next Page
To Previous Page IconTo Previous Page
To Previous Page IconTo Previous Page
Loading...
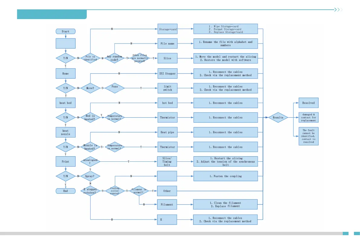
18. Trouble-shooting
Play by menory
storage card
motor
Extrusion
gear loose
motor
Play by menory
storage card
motor
Extrusion
gear loose
motor
28

Related product manuals