EasyManua.ls Logo

D&R AIRENCE - Solving USB Bandwidth Overload; Exclusive Root Hub Connection

D&R AIRENCE
64 pages
Print Icon
To Next Page IconTo Next Page
To Next Page IconTo Next Page
To Previous Page IconTo Previous Page
To Previous Page IconTo Previous Page
Loading...
A I R E N C E - U S B M a n u a l P a g e 50
4 Soluon
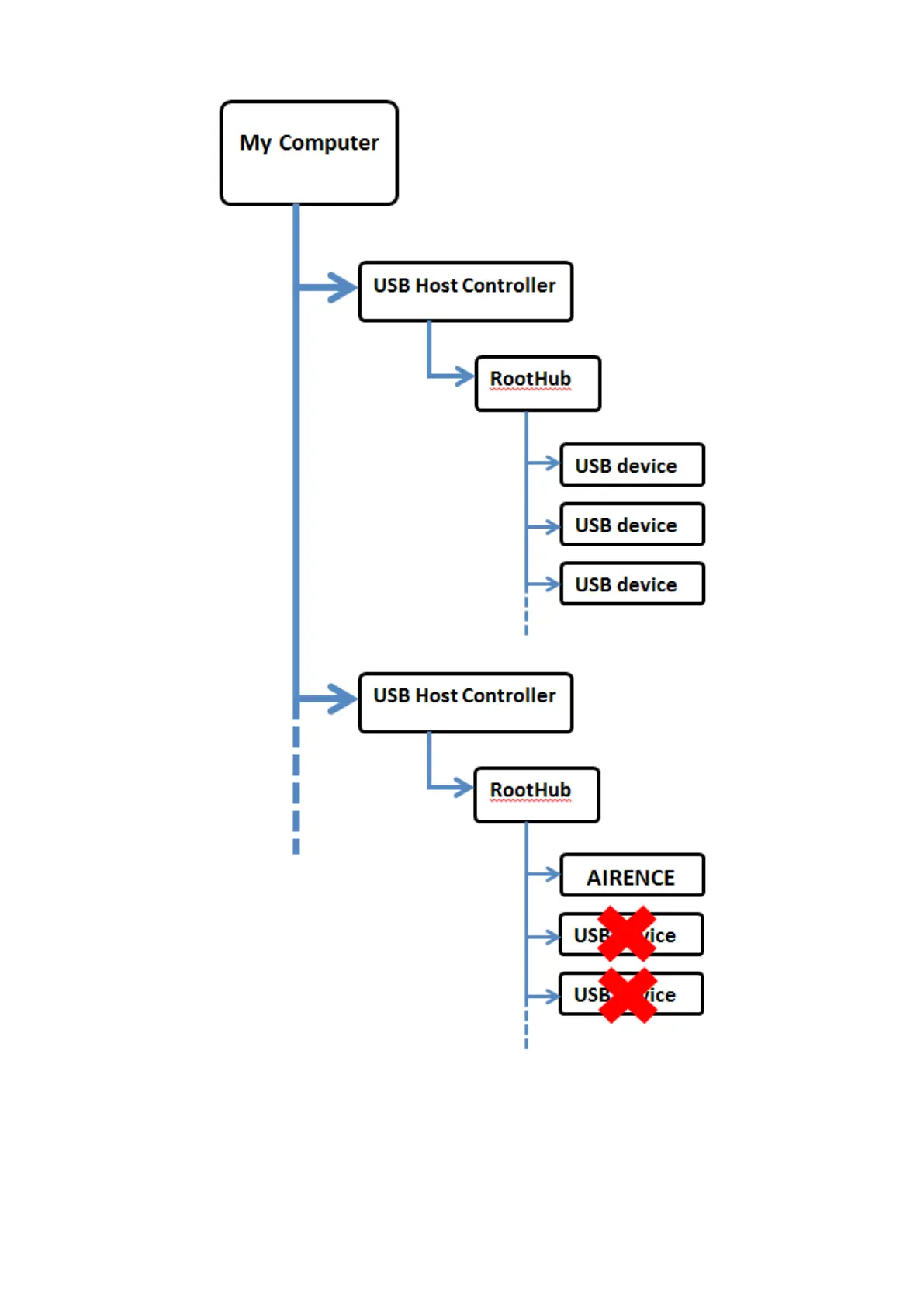
Figure 4. Connect the Airence exclusively to the Root Hub


With this tool you are able to check if the Airence is exclusively connected to a root hub. If not, you will see other devices con-
nected to the same Root Hub.

Table of Contents