EasyManua.ls Logo

Delta ASD-A2-4523 Series

Delta ASD-A2-4523 Series
721 pages
To Next Page IconTo Next Page
To Next Page IconTo Next Page
To Previous Page IconTo Previous Page
To Previous Page IconTo Previous Page
Loading...
Chapter 8 Parameters ASDA-A2
8-124 Revision February, 2017
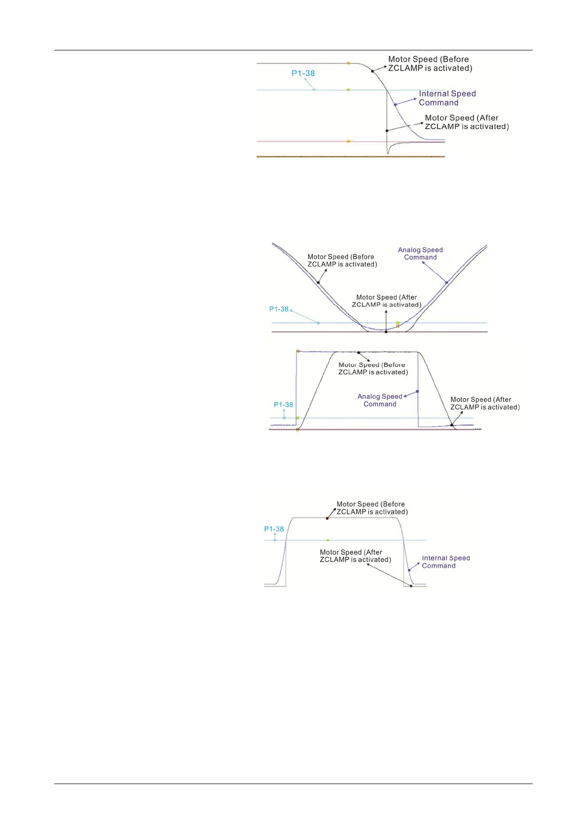
1: The command source is analog speed command. ZCLAMP
function will use the analog speed command without acceleration
/ deceleration processing to judge if this function is enabled.
When ZCALMP conditions are established, the motor speed
decelerates to 0 through S-curve. If not, the motor follow the
analog speed command through S-curve.
1: The command source is register. ZCLAMP function will use the
register with acceleration / deceleration processing to judge if this
function is enabled. When ZCLAMP conditions are established,
the motor speed will be set to 0.
Bit 11: Pulse inhibit function
0: Disable NL / PL pulse input inhibit function. In PT mode, the
external position pulse command will be input into the
servo drive in any condition.
1: Enable NL / PL pulse input inhibit function. In PT mode, if NL
exists, the external NL pulse will be inhibited to input to
the servo. PL pulse input will be accepted. In PT mode, if
PL exists, the external PL pulse will be inhibited to input
to the servo. NL pulse will be accepted.
Please note: In PT mode, if NL and PL both exist, both of them will
be inhibited to input to the servo.
Bit12: Lack phase detection

Table of Contents

Other manuals for Delta ASD-A2-4523 Series

Related product manuals