EasyManua.ls Logo

Delta ECMA-E 1315 Series - Low-Frequency Vibration Suppression in Position Mode

Delta ECMA-E 1315 Series
721 pages
Print Icon
To Next Page IconTo Next Page
To Next Page IconTo Next Page
To Previous Page IconTo Previous Page
To Previous Page IconTo Previous Page
Loading...
ASDA-A2 Chapter 6 Control Mode of Operation
Revision February, 2017 6-19
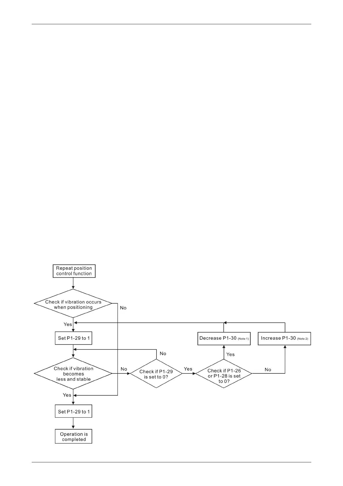
6.2.9 Low-frequency Vibration Suppression in Position Mode
If the stiffness is not enough, the mechanical transmission will continue to vibrate even when the
motor stops after completing the positioning command. The function of low-frequency vibration
suppression can eliminate the vibration of mechanical transmission. The range is between 1.0Hz
and 100.0HZ. Both manual setting and auto setting are provided.
Auto setting:
If the frequency is hard to find, it can enable the function of auto low-frequency vibration
suppression. This function automatically searches the frequency of low-frequency vibration. If P1-
29 is set to 1, the system will disable the function of low-frequency vibration suppression
automatically and starts to search the vibration frequency. When the detected frequency remains
at the same level, P1-29 will be set to 0 automatically and set the first frequency in P1-25 and set
P1-26 to 1. The second frequency will be set in P1-27 and then set P1-28 to 1. If P1-29 is
automatically set back to 0 and still has low-frequency vibration, please check if the function of P1-
26 or P1-28 is enabled. If the value of P1-26 and P1-28 is 0, it means no frequency has been
detected. Please decrease the value of P1-30 and set P1-29 to 1 so as to search the vibration
frequency again. Please note that when the detection level is set too small, the noise will be
regarded as the low-frequency.
Flowchart of auto low-frequency vibration suppression:

Table of Contents

Related product manuals