EasyManua.ls Logo

Denon DCD-700AE - Achterpaneel; Afstandsbediening

Denon DCD-700AE
104 pages
Print Icon
To Next Page IconTo Next Page
To Next Page IconTo Next Page
To Previous Page IconTo Previous Page
To Previous Page IconTo Previous Page
Loading...
Aan de slag Aan de slag
5
NEDERLANDS
NEDERLANDS
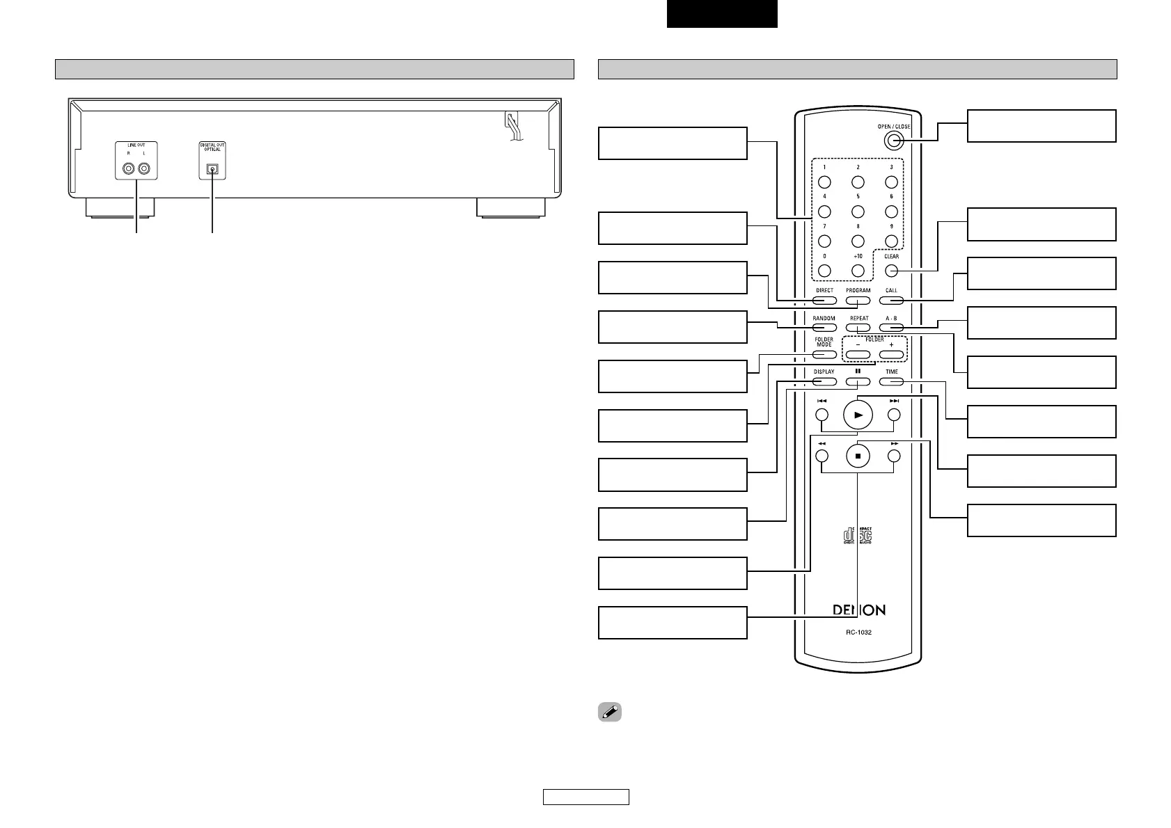
Afstandsbediening
Nummer-toetsen
(0 ~ 9, +10)
····················
(8, 9)
DIRECT-toets
···············································
(8)
PROGRAM-toets
··········································
(8, 9)
RANDOM-toets
···············································
(8)
FOLDER MODE-toets
·····································
(10, 11)
FOLDER +/– toetsen
············································
(11)
DISPLAY-toets
···············································
(4)
Pauzetoets (3)
··········································
(7, 9)
Skip-toetsen
(8, 9)
························
(8)
Zoektoetsen
(6, 7)
··························
(7)
CLEAR-toets
···············································
(8)
CALL-toets
···············································
(8)
A-B-toets
···············································
(9)
REPEAT-toets
···············································
(9)
TIME-toets
········································
(7, 11)
Afspeeltoets (1)
·······································
(7 ~ 9)
Stoptoets (2)
···············································
(7)
OPEN/CLOSE-toets
···············································
(7)
De Skip-toetsen (8 en 9) en de toets +10 werken voortdurend als deze ingedrukt blijven.
Achterpaneel
qw
q
LINE OUT-aansluitingen ·····························(6)
w
DIGITAL OUT OPTICAL-aansluiting···········(6)

Table of Contents

Related product manuals