EasyManua.ls Logo

Dimplex CDFI1000-PRO - Page 57

Dimplex CDFI1000-PRO
66 pages
Print Icon
To Next Page IconTo Next Page
To Next Page IconTo Next Page
To Previous Page IconTo Previous Page
To Previous Page IconTo Previous Page
Loading...
13
Instalación
Instalación en el baño
Debe proteger la unidad a través de
un circuito con interruptor por fallo
a tierra. Si usa un receptáculo, éste
debe estar a la mano.
Esta unidad no es impermeable
y debe instalarse de manera que
no entre en contacto con agua
para evitar descargas eléctricas.
Debe instalar la unidad lejos de
regaderas, tinas, etc. Nunca coloque
la chimenea sobre una bañera u
otro recipiente con agua. Mantenga
toallas y cualquier otro material
combustible a 3 pies (0.9 m) de la
parte superior de la unidad.
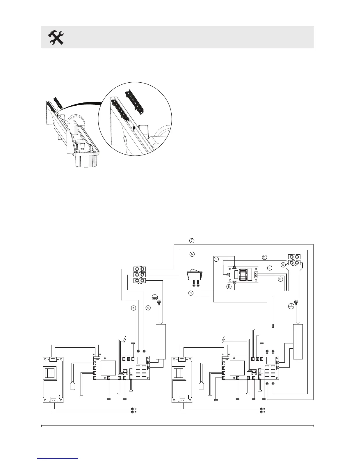
Diagrama del cableado
Figura 6
TRANSDUCTOR 1
RELÉ RELÉ
N1
N2
N3
N4
L1
N1
24V INPUT 24V INPUT
L1
L2
L3
L4
N1
N2
N3
N4
L1
L2
L3
N3 L3
L4
AZUL
BLANCO
NEGRO
VERDE / AMARILLO
MARRÓN
MOTOR
ENLACE DE
COMUNICACIÓN
ELEMENTO
ELEMENTO
PLACA DE
CONTROL LED
PLACA DE
CONTROL LED
RECEPTOR
MOTOR
CONJUNTO
DE LEÑOS
VÁLVULA DE
RELLENO
CONMUTADOR
TRANSDUCTOR 1
CONJUNTO
DE LEÑOS
VÁLVULA DE
RELLENO
CONMUTADOR
SENSOR DE
NIVEL 2
SENSOR DE
NIVEL 2
SENSOR DE
NIVEL 3
SENSOR DE
NIVEL 3
VÁLVULA
PRINCIPAL
ALTAVOZ
PCB DE
CONTROL
DE CALOR
CDFI500-PRO

Other manuals for Dimplex CDFI1000-PRO

Related product manuals