EasyManua.ls Logo

Dimplex SI 5MS - Anschlussplan; Terminal Diagram; Schéma de Branchement

Dimplex SI 5MS
Print Icon
To Next Page IconTo Next Page
To Next Page IconTo Next Page
To Previous Page IconTo Previous Page
To Previous Page IconTo Previous Page
Loading...
A-X
Anhang · Appendix · Annexes
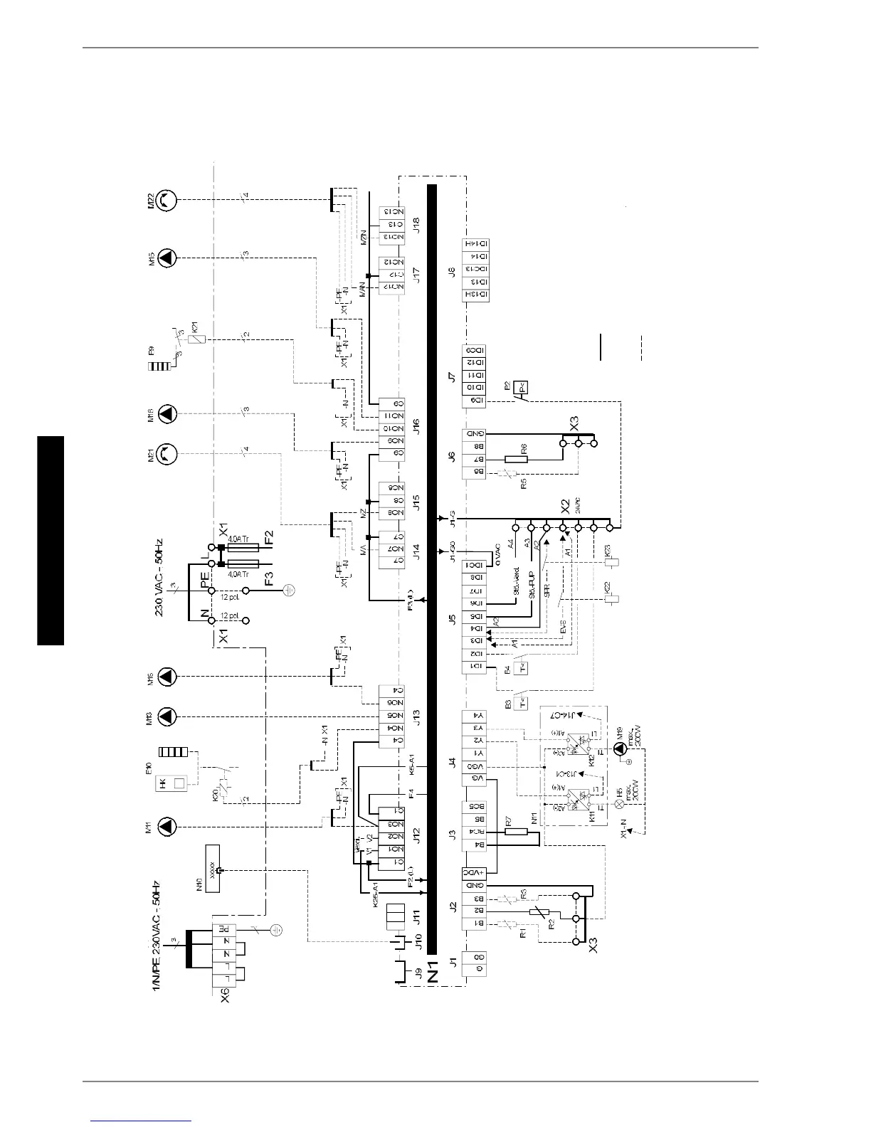
3.3
3.3 Anschlussplan / Terminal diagram / Schéma de branchement
1HW]Â0DLQVÂ5pVHDX
1HW]Â0DLQVÂ5pVHDX
RGHUÂRUÂRX
'LH)XQNWLRQYRQ(LVWZlKOEDU
7KHIXQFWLRQRI(FDQ
EHVHOHFWHG
3RVVLELOLWpGHVpOHFWLRQQHU
ODIRQFWLRQGH(
WHU6SHUUHLQJDQJ
.RQWDNWRIIHQ :3JHVSHUUW
%UFNH$EHL%HGDUIHQWIHUQHQ
QG
GLVDEOHLQSXW
&RQWDFWRSHQ +3GLVDEOHG
%ULGJH$FDQEHUHPRYHGDFFRUGLQJWRQHHG
qPH
HQWUpHHGHFRXSXUH
&RQWDFWRXYHUW 3$&EORTXpH
5HWLUHUOHSRQW$VLQpFHVVDLUH
:HUNVVHLWLJYHUGUDKWHW
:LUHGIRUXVH
&kEOpHQXVLQH
%DXVHLWVEHL%HGDUIDQ]XVFKOLHHQ
0XVWEHVXSSOLHGE\FXVWRPHUWREHFRQQHFWHGDVUHTXLUHG
$UDFFRUGHUVLEHVRLQHVWSDUOHSURSULpWDLUH

Table of Contents

Related product manuals