EasyManua.ls Logo

Dimplex SOLAR ST0133 - 7 Commissioning

Dimplex SOLAR ST0133
72 pages
Print Icon
To Next Page IconTo Next Page
To Next Page IconTo Next Page
To Previous Page IconTo Previous Page
To Previous Page IconTo Previous Page
Loading...
Technical manual
Page 52 of 72
ST0133 – A 02/09
SOLAR
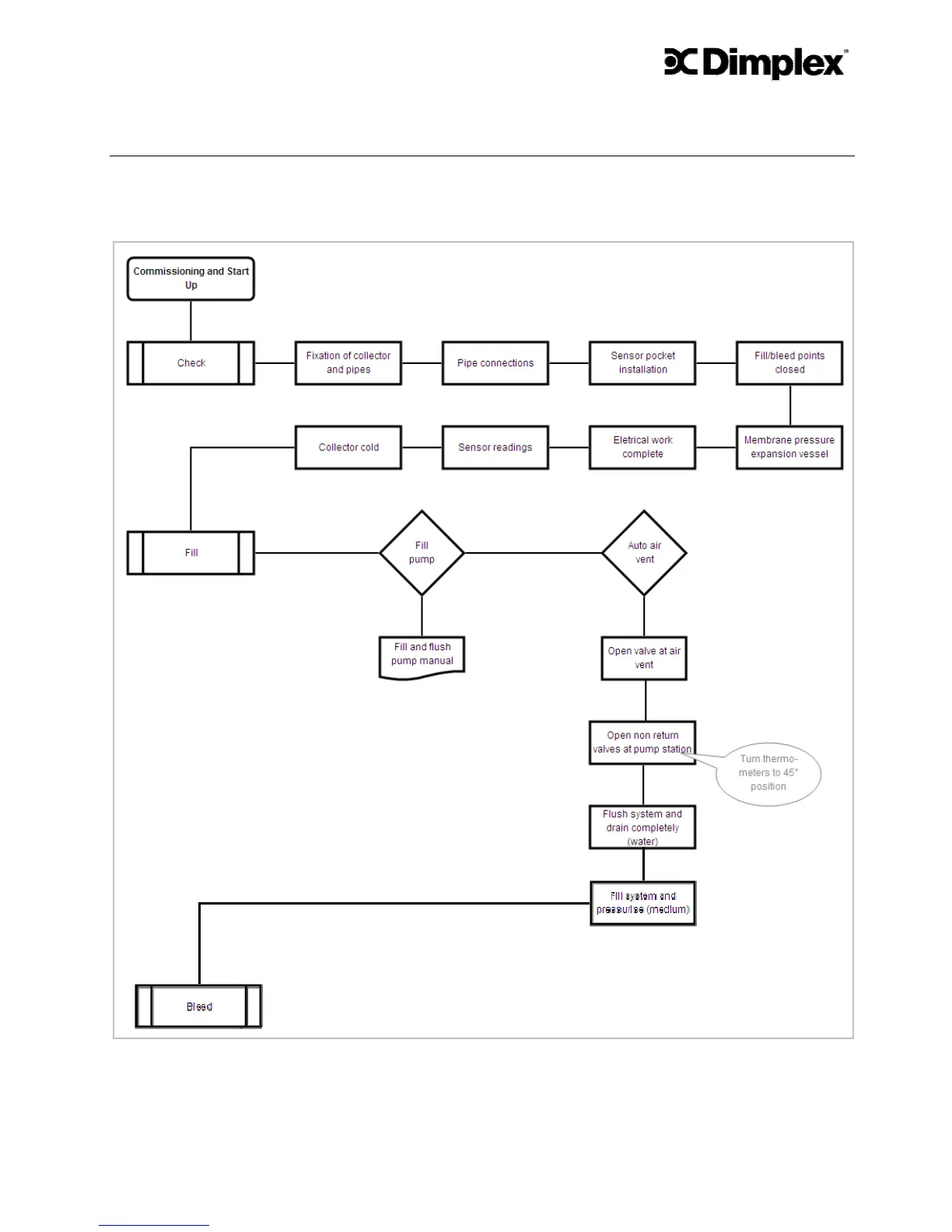
7 Commissioning
The commissioning of a Dimplex solar thermal system is a simple procedure as outlined
in Figure 55.
Figure 55 – Dimplex commissioning procedure Part 1

Table of Contents

Related product manuals