EasyManua.ls Logo

Dimplex SOLAR ST0133 - 8 OPERATION; 8.1 Control unit

Dimplex SOLAR ST0133
72 pages
Print Icon
To Next Page IconTo Next Page
To Next Page IconTo Next Page
To Previous Page IconTo Previous Page
To Previous Page IconTo Previous Page
Loading...
Technical manual
Page 53 of 72
ST0133 – A 02/09
SOLAR
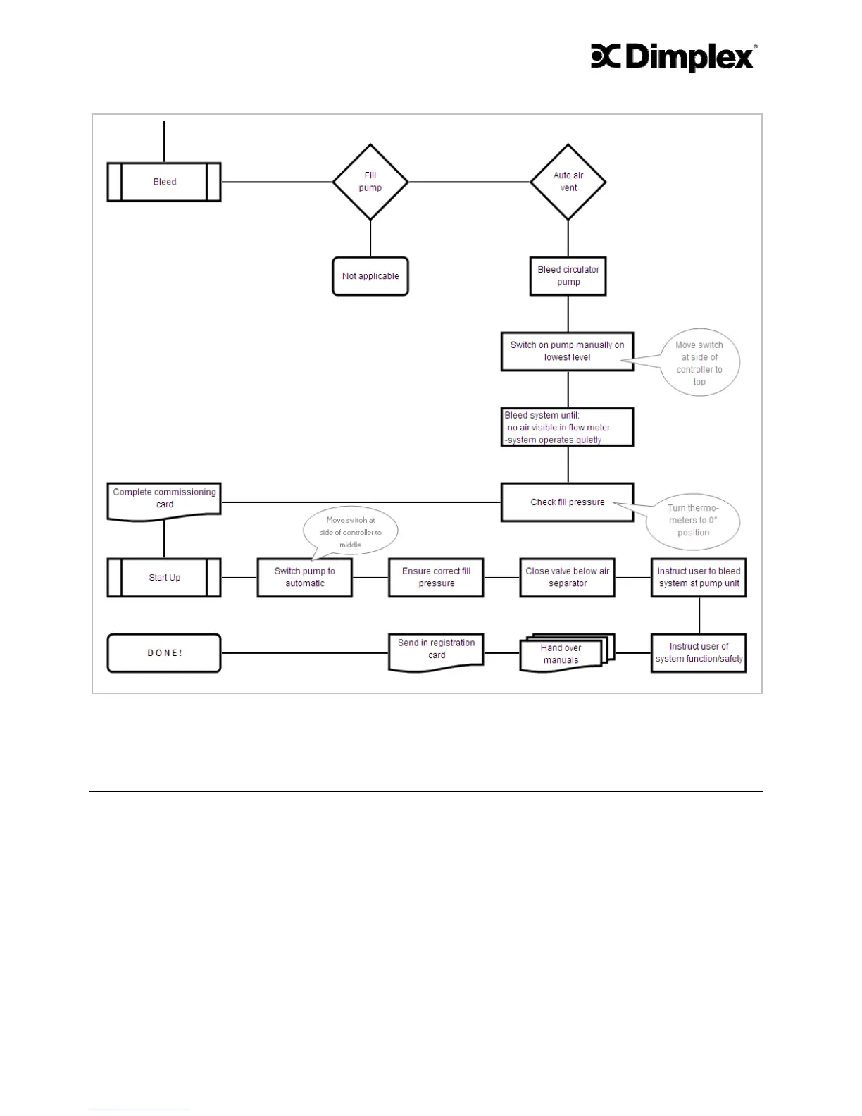
Figure 55 – Dimplex commissioning procedure Part 2
8 Operation
8.1 Control unit
In general the operation of the Dimplex solar thermal system is fully automatic and
does not require any user intervention to ensure its efficient, safe and reliable operation.
However, the solar control unit offers a number of useful information that might be of
interest to the user.
In addition, the following settings and functions can be altered and activated or deacti-
vated as applicable (see Figure 56):
- cylinder temperature setting
- temperature unit °F/°C

Table of Contents

Related product manuals