EasyManua.ls Logo

DNP CX-330 - User Mode Settings: Card Quality Adjustments; Bend Remedy Mode Settings

DNP CX-330
56 pages
Print Icon
To Next Page IconTo Next Page
To Next Page IconTo Next Page
To Previous Page IconTo Previous Page
To Previous Page IconTo Previous Page
Loading...
35
(to the next page)
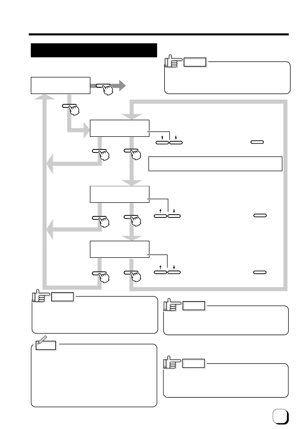
Setting the bend remedy mode
Single-sided printing may cause a bend depending on the
cards. Adjust the setting to get rid of the bend.
CAUTION
>Bend Remedy>
>>Temp Level
>>Speed
>>Cooling Time
off
-2
-2
ENTER
ENTER
MENU
MENU
MENU
EXIT
EXIT
EXIT
ENTER
EXIT
ENTER
Exit user
mode
Set the bend remedy roller temperature
There are 7 bend remedy roller temperature settings:
(off and from –5 to 0 the larger the value the higher the temperature).
Press to select the setting and press to save.
(The electronic beep sounds.The beep will not sound
if the buzzer mode setting is set to off.)
Bend remedy speed settings
5 gradations can be set
(from –2 to +2, the larger the value the faster the speed.)
Press to select the setting value and press to save.
(The electronic beep sounds.The beep will not sound
if the buzzer mode setting is set to off.)
Cooling time setting:
16 gradations can be set
(none and 1-15, unit: seconds).
Press to select the setting value and press to save.
(The electronic beep sounds.The beep will not sound
if the buzzer mode setting is set to off.)
If you are not initializing the unit after changing the temperature
setting, perform temperature control after printing has started.
If the bend remedy temperature
setting is set to off from any other setting, the preheating
status will remain the same until the roller temperature
falls (for approximately 10 minutes).
This is not a malfunction. Leave the unit in ready status
and wait.
1.Setting temperature and speed of the
bend remedial roller. Adjust the “roller
temperature” setting in principle to correct the
bend of the card, and use the “correction
speed” setting for fine adjustments.
2. Setting waiting time for cooling the card
This provides the time for a special film, which
will be marketed in the future, to cool down to
prevent the card and retransfer film from
sticking together after printing.
CAUTION
When printing on both sides is done
with “Remedy roller temperature setting” set to a high
temperature, the cards may show a large deformation.
Please set this item to OFF for printing on both sides.
Memo
CAUTION
CAUTION
When printing on both sides with
“Bend remedy roller temperature setting” set to a high
remperature, the cards may show a large deformation.
Please set this item to OFF for printing on both sides.
When the Bend remedy roller
temperature setting is high or when the bend remedy
speed is slow, the bend remedy force is stronger but the
surface become matte easily. Therefore, set a low
temperature as far as possible.

Table of Contents

Related product manuals