EasyManua.ls Logo

Dometic Eskimo Ice EI540D - THE CYCLE OF OPERATION; SYSTEM SHUTDOWN; TEMPORARY VS SUSTAINED SHUTDOWN; SYSTEM RESTART;RESET

Dometic Eskimo Ice EI540D
30 pages
Print Icon
To Next Page IconTo Next Page
To Next Page IconTo Next Page
To Previous Page IconTo Previous Page
To Previous Page IconTo Previous Page
Loading...
Eskimo Ice Installation & Operation Manual OPERATION
L-3040 ENGLISH 17
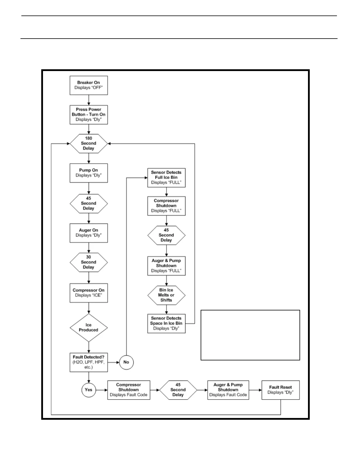
THE CYCLE OF OPERATION
Figure 12: Typical Operation Cycle For Making Ice
Refer to list of faults in this
manual to see which faults
automatically reset once the
particular switch resets, and
which faults must be cleared
manually.

Table of Contents

Related product manuals