EasyManua.ls Logo

Dunkirk DXL-125 - Page 10

Dunkirk DXL-125
32 pages
Print Icon
To Next Page IconTo Next Page
To Next Page IconTo Next Page
To Previous Page IconTo Previous Page
To Previous Page IconTo Previous Page
Loading...
10
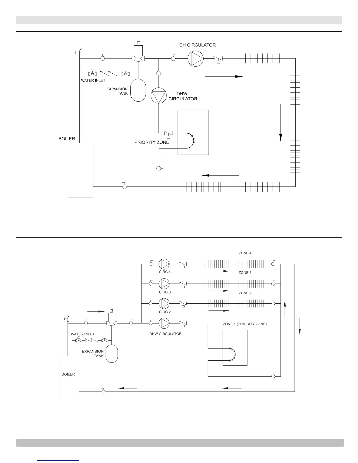
SUPPLY AND RETURN PIPING
Figure 7 - Single Zone System With DHW Priority
Figure 8 - Multi Zone System With Circulators And DHW Priority
P/N 240009041, Rev. C [04/30/2017]

Related product manuals