EasyManua.ls Logo

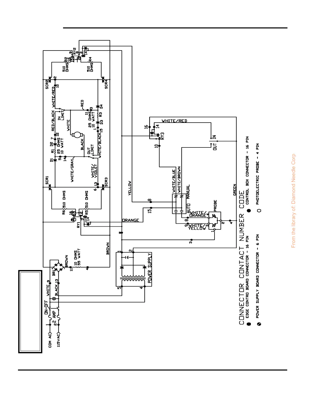
EASTMAN PACEMAKER - Electrical Diagram #11-3306

EASTMAN PACEMAKER
44 pages
Print Icon
To Next Page IconTo Next Page
To Next Page IconTo Next Page
To Previous Page IconTo Previous Page
To Previous Page IconTo Previous Page
Loading...
8
EASTMAN
Pacemaker Electrical Diagram
Blue Print No. (11-3306)
From the library of: Diamond Needle Corp