EasyManua.ls Logo

Edwards GXS 160/1750 - Figure 69 Ethernet Menu Items

Edwards GXS 160/1750
180 pages
To Next Page IconTo Next Page
To Next Page IconTo Next Page
To Previous Page IconTo Previous Page
To Previous Page IconTo Previous Page
Loading...
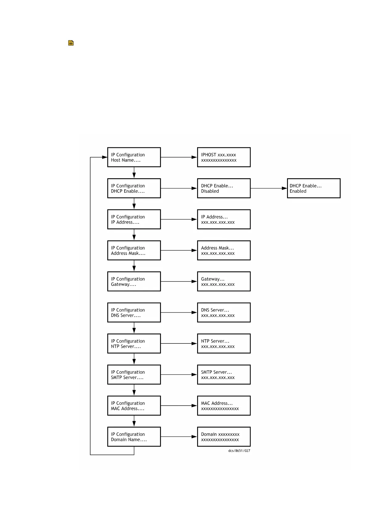
Note:
If the pump is set to DHCP mode it will not be visible through a router. If operaon
through a router is required then use stac address mode. The pump does not require
NTP, DNS or SMTP server addresses to be set to funcon correctly. A gateway address is
only required if working with a router. If working in stac address mode then you need to
provide the IP address, the address mask and the gateway address.
The following menus are used by the PDT to congure the Ethernet port:
Figure 69 Ethernet menu items
Page 152
M58800880_H - Pump display terminal

Table of Contents

Related product manuals