EasyManua.ls Logo

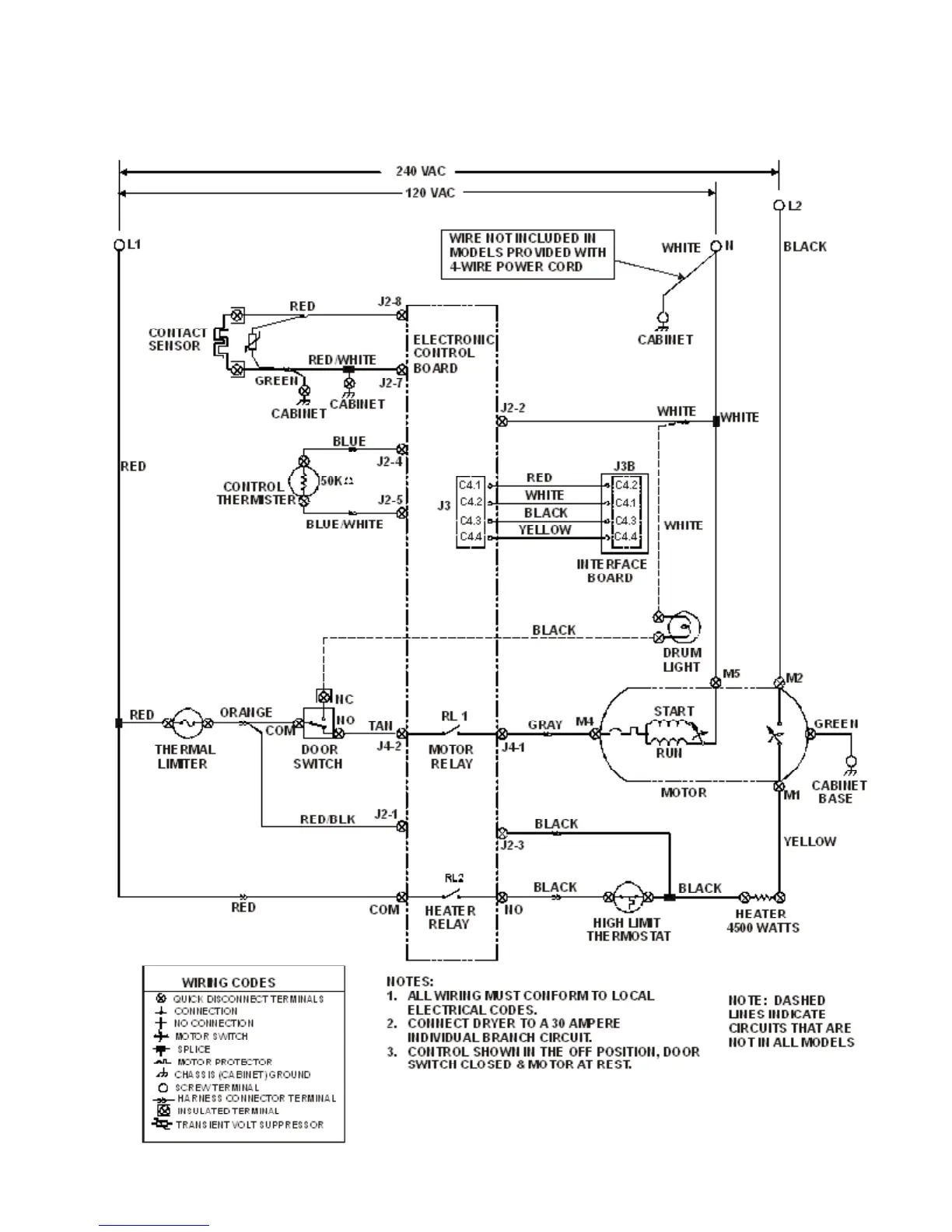
Electrolux 7000 - Sample Wiring Diagram for Electric Models

Electrolux 7000
84 pages
Print Icon
To Next Page IconTo Next Page
To Next Page IconTo Next Page
To Previous Page IconTo Previous Page
To Previous Page IconTo Previous Page
Loading...
11
SAMPLE WIRING DIAGRAM FOR ELECTRIC MODELS
CAUTION: DISCONNECT ELECTRIC CURRENT BEFORE SERVICING. LABELALL WIRES PRIOR TO
DISCONNECTION WHEN SERVICING CONTROLS. WIRING ERRORS CAN CAUSE IMPROPER AND
DANGEROUS OPERATION. VERIFY PROPER OPERATION AFTER SERVICING.

Table of Contents

Related product manuals