EasyManua.ls Logo

EPOS Odysse - Page 52

EPOS Odysse
58 pages
Print Icon
To Next Page IconTo Next Page
To Next Page IconTo Next Page
To Previous Page IconTo Previous Page
To Previous Page IconTo Previous Page
Loading...
52
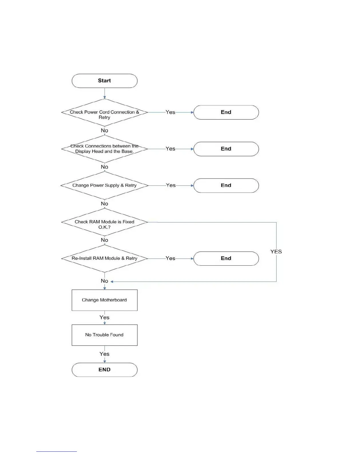
Power Circuit Troubleshooting