EasyManua.ls Logo

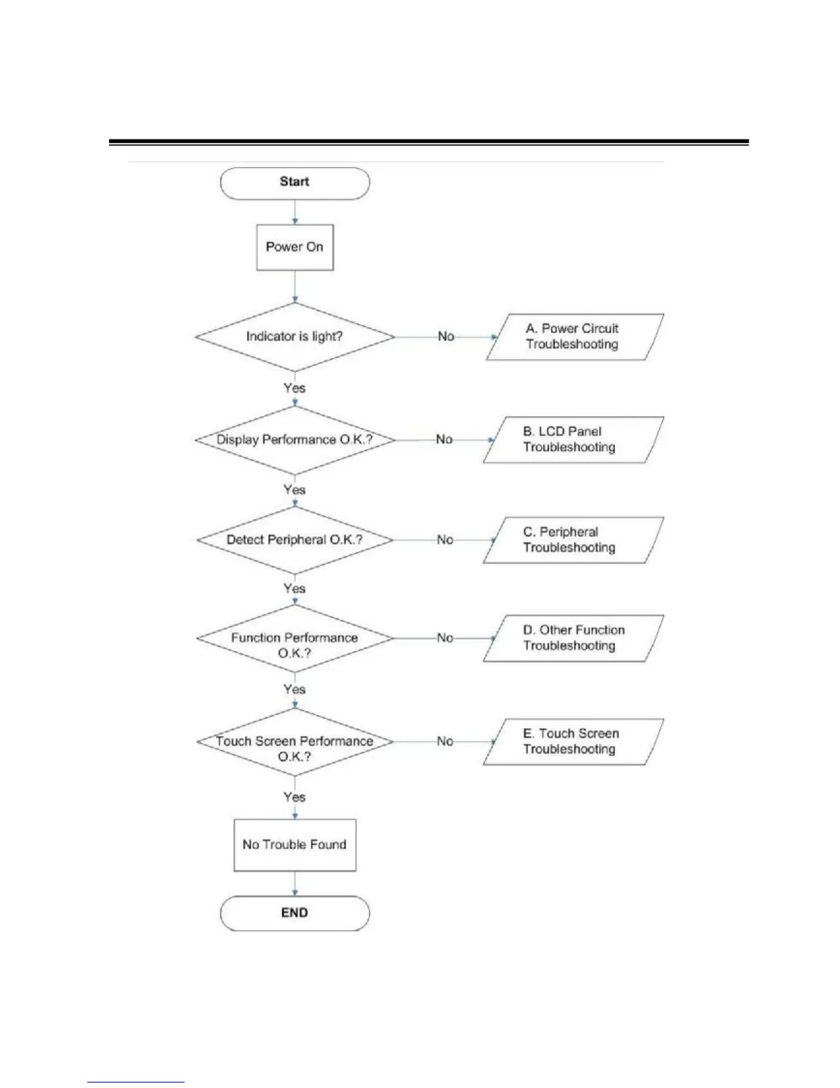
EPOS Odysse - Troubleshooting; Power Circuit Troubleshooting; LCD Panel Troubleshooting; Peripheral Troubleshooting

EPOS Odysse
58 pages
Print Icon
To Next Page IconTo Next Page
To Next Page IconTo Next Page
To Previous Page IconTo Previous Page
To Previous Page IconTo Previous Page
Loading...
51
10. Troubleshooting