EasyManua.ls Logo

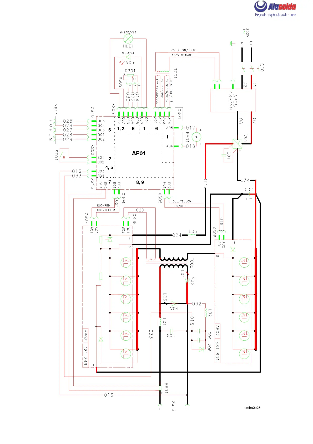
ESAB Caddy 130 - Wiring Diagram LHN 140 (Serial No. 011-xxx-xxxx and 220-xxx-xxxx)

ESAB Caddy 130
36 pages
Print Icon
To Next Page IconTo Next Page
To Next Page IconTo Next Page
To Previous Page IconTo Previous Page
To Previous Page IconTo Previous Page
Loading...
WIRING DIAGRAM LHN 140 valid for ser.no. 011--xxx--xxxx and 220--xxx--xxxx
-- 9 --cmha2de1

Related product manuals