EasyManua.ls Logo

Faema E92 Elite - Page 52

Faema E92 Elite
61 pages
Print Icon
To Next Page IconTo Next Page
To Next Page IconTo Next Page
To Previous Page IconTo Previous Page
To Previous Page IconTo Previous Page
Loading...
225
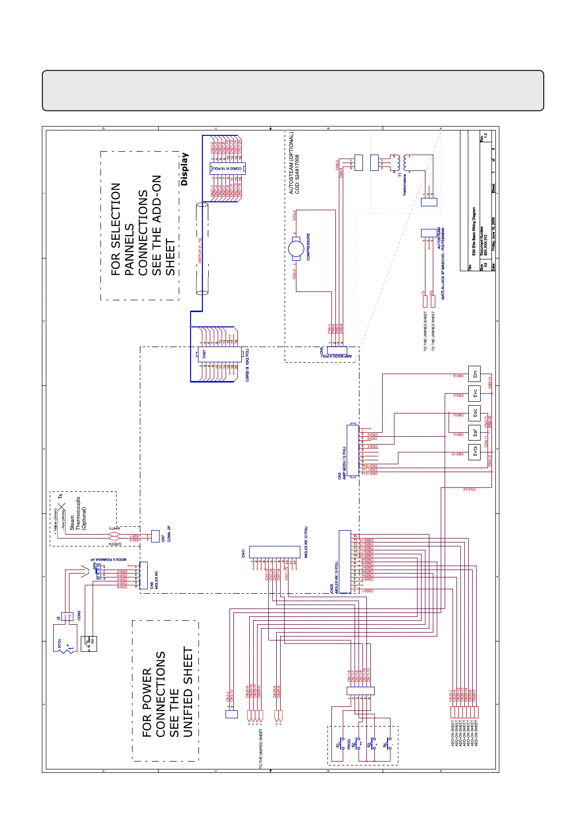
Schema elettrico - Wiring diagram - Schéma éléctrique -
(OHNWULVFKHU6KDOWSODQ(VTXHPDHOHFWULFR(VTXHPD eléctrico

Related product manuals