EasyManua.ls Logo

Falcon Classic 110 - 10. Circuit Diagram; Hob Circuit Diagram

Falcon Classic 110
48 pages
Print Icon
To Next Page IconTo Next Page
To Next Page IconTo Next Page
To Previous Page IconTo Previous Page
To Previous Page IconTo Previous Page
Loading...
40
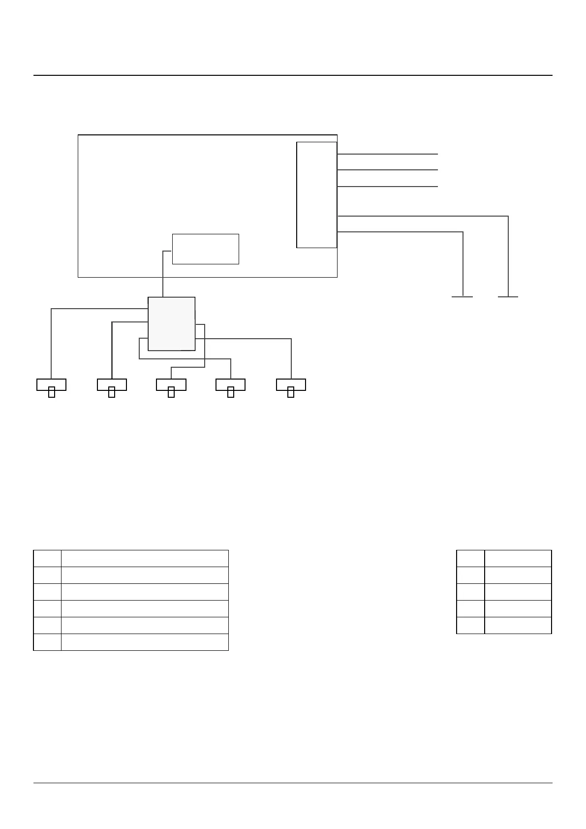
10. Circuit Diagram
Hob
1 2
5 3
4
E
5
4
3
2
1
INTERFACE
BOARD
1
2
5
3 4
INDUCTION UNIT
HOB
DISPLAY
Earth
N(6)
N(5)
L(2) L(3)
On Terminal Block
On Terminal Block
On Terminal Block
w/br
g/y
b
b
br
br
w/br
w/br
w/br
w/br
Key
The connections shown in the circuit diagram are for single-phase. The ratings are for 230 V 50 Hz.
Code Description
1 Left-hand front element
2 Left-hand rear element
3 Right-hand rear element
4 Right-hand front element
5 Centre element
Code Colour
b Blue
br Brown
g/y Green/yellow
w/br White/brown

Other manuals for Falcon Classic 110

Related product manuals