EasyManua.ls Logo

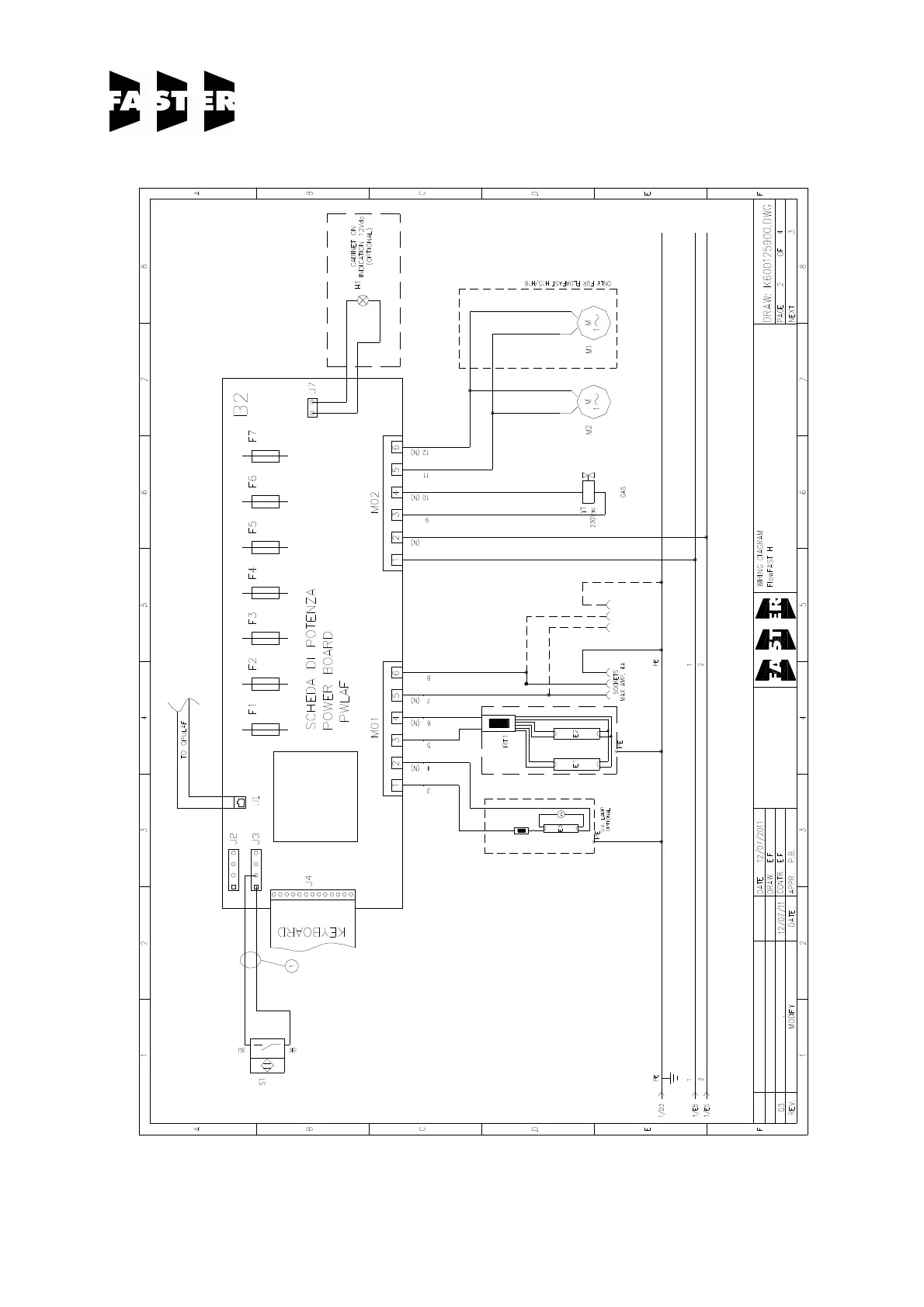
Faster FlowFAST H - Page 43

Faster FlowFAST H
46 pages
Print Icon
To Next Page IconTo Next Page
To Next Page IconTo Next Page
To Previous Page IconTo Previous Page
To Previous Page IconTo Previous Page
Loading...
a D:GROUP company
00020EN Rev.09 – 12/2012 43