EasyManua.ls Logo

fiac HP50 - Page 42

Default Icon
68 pages
Print Icon
To Next Page IconTo Next Page
To Next Page IconTo Next Page
To Previous Page IconTo Previous Page
To Previous Page IconTo Previous Page
Loading...
42/68
GB
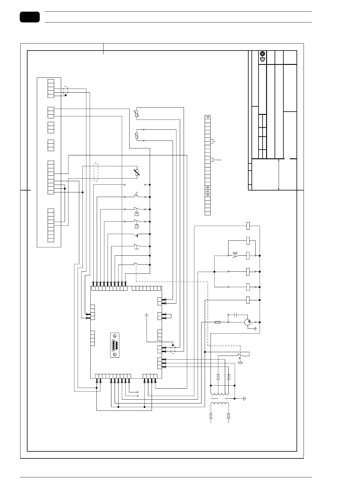
7 DRAWINGS AND DIAGRAMS
21
5
3
M
1
T
KTS
KV
28
Y1
49
50
51
52
6
7
C
M
A
R
R
O
N
E
NERO
B
L
U
MVA
58
31
811
5
11
18
25
KTS
12
30
26
M2
M6
M11
292800
3
4
5
M3
14
29 30
M4
4
31 32
M5
27
42 41
F1
F2
0
230
00
12
F3
F4
M8
3
4
32
21
44 43
46 45
M9
48 47
22
40
39
38
37
36
35
34
33
1 2 3 4 5 6 7 8 9 10 11 12 13 14 15 16 17
23
19 20
21
22
23 24
25
26
27 29 30
U
0
8
0
1
2
PE
22
+24
22
25
30
13
+
-
TK
P
P
-1
-2
TK
SE
SR
-2
-1
N0
C
-
KR
F1
SD
+
15
16
17 18 19
SA
13 13 13 13 13 13
13
20
27
+24
STV
BP
26
29
28
13 13
BT
RT
13 13
0
Y3
5
-1
-2
SE
F5
KG
A1
A2
F2 F3 F4 F5
00 0
A1
A2
Y2
00
8 8 9 10 13 13 13 13 20 17 18 19 26 27
5
5
9
10
RS232
25
M7
U
V
+24
+24
23
5
6
5
8
9
10
M10
16
17
18
19
20
21
22
23
24
D
26
27
28
M1
15
14
13
12
11
10
9
8
7
6
20
19
18
17
16
15
13
13
14
CONTATTO
COMPRESSORE
IN ALLARME
PREDISPOSIZIONE
PER CCOMANDO
REMOTO
DISPOSIZIONE MORSETTIERA
Terminal board connection
alarm
compressor
contact
remote
control
contact
DATADATA
TRATT. TER MICO O SUPER.
DIS
PARTICOLARE
MATERIALE
PESO
CONTR.
Kg.
/
/
MACCHINA
AK 40-50 SD 400V/50-60Hz
SCALA
NOTE CODICE
/
FOGLIO
/
/
DATA DIS. DESCRIZIONERev
PROPRIETA' RISERVATA
vietato copiare o
divulgare a terzi
senza la nostra
autorizzazione
QUOTE SENZA INDICAZIONE DI TOLLERANZA
GRADO DI PRECISIONE MEDIO
UNI EN 22768-1
1:1
SCHEMA ELETTRICO/wiring diagram
SEAK4050SD
<trattamento termico>
aventuri
27/07/2007
$MM{COMPMAT}

Table of Contents

Related product manuals