EasyManua.ls Logo

Fischer Panda 8000 - The Cooling System - Schema

Fischer Panda 8000
250 pages
Print Icon
To Next Page IconTo Next Page
To Next Page IconTo Next Page
To Previous Page IconTo Previous Page
To Previous Page IconTo Previous Page
Loading...
The Panda Generator
Seite/Page 46 - Kaptitel/Chapter 4: The Panda Generator 18.12.15
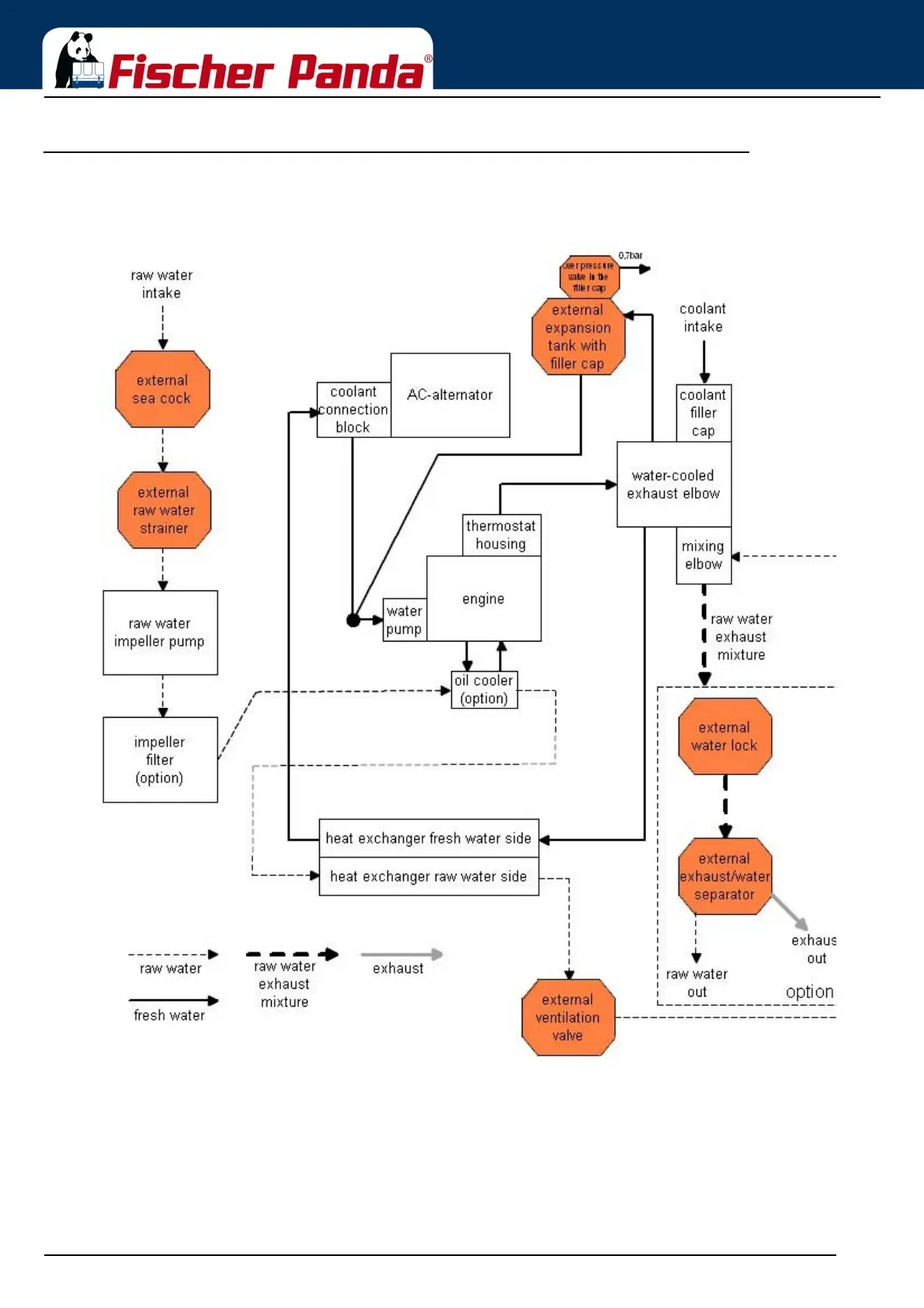
4.3.2 The Cooling System - Schema
Fig. 4.3.2-1: The Cooling System - Schema

Table of Contents

Related product manuals