EasyManua.ls Logo

Fischer Panda 8000 - The Fuel System - Schema

Fischer Panda 8000
250 pages
Print Icon
To Next Page IconTo Next Page
To Next Page IconTo Next Page
To Previous Page IconTo Previous Page
To Previous Page IconTo Previous Page
Loading...
The Panda Generator
18.12.15 Kapitel/Chapter 4: The Panda Generator - Seite/Page 47
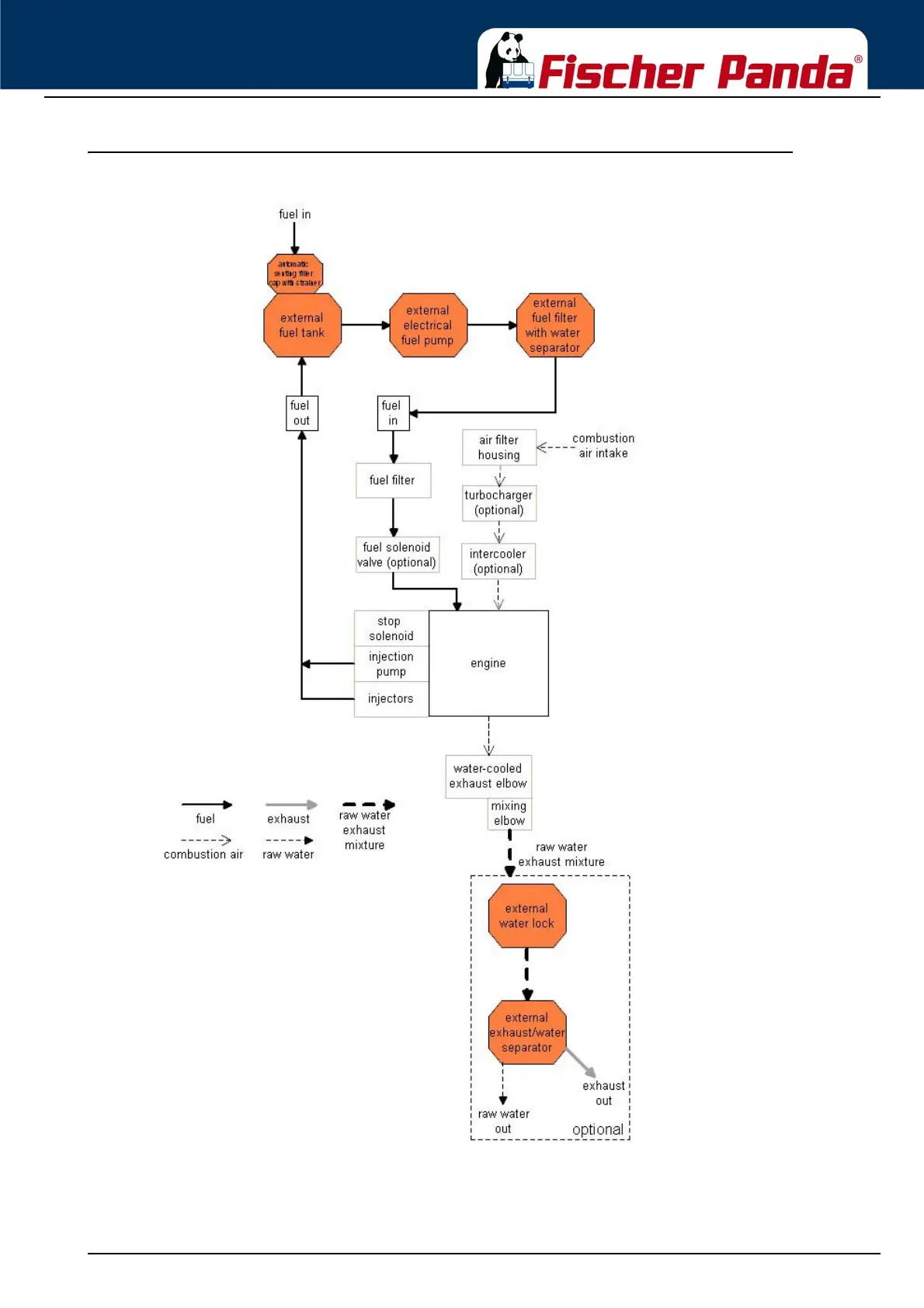
4.3.3 The Fuel System - Schema
Fig. 4.3.3-1: The Fuel System - Schema

Table of Contents

Related product manuals