EasyManua.ls Logo

Fischer Panda Panda 4K PMS - Components of Cooling Water System (Raw Water + Fresh Water)

Fischer Panda Panda 4K PMS
168 pages
Print Icon
To Next Page IconTo Next Page
To Next Page IconTo Next Page
To Previous Page IconTo Previous Page
To Previous Page IconTo Previous Page
Loading...
The Panda Generator
9.2.16 Kapitel/Chapter 4: The Panda Generator - Seite/Page 45
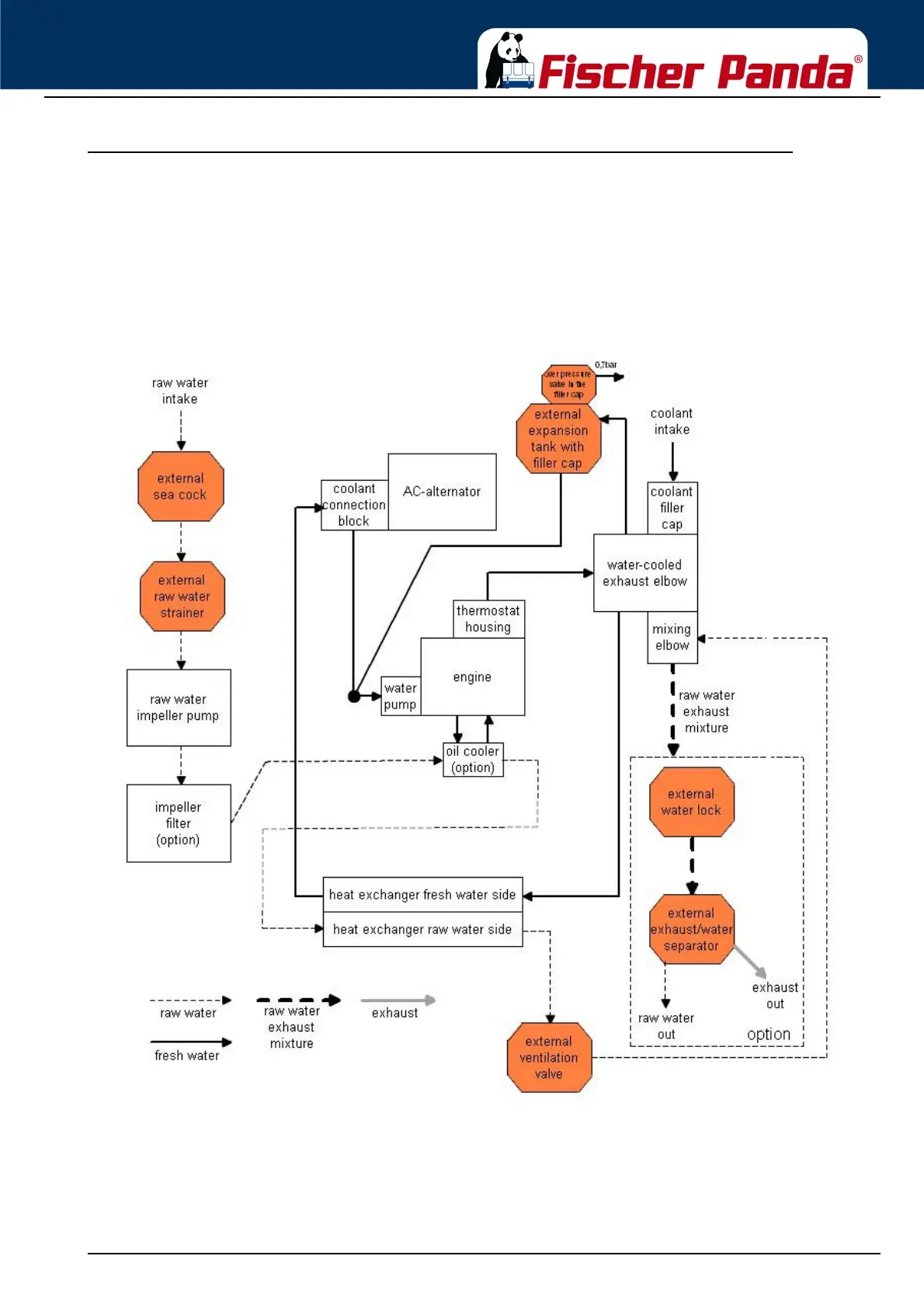
4.3.2 Components of cooling water system (raw water + fresh water)
Fig. 4.3.2-1: Two circle system

Table of Contents

Related product manuals