EasyManua.ls Logo

Fronius Primo 4.0-1 - Circuit Diagrams: Fronius Primo

Fronius Primo 4.0-1
160 pages
Go to English
To Next Page IconTo Next Page
To Next Page IconTo Next Page
To Previous Page IconTo Previous Page
To Previous Page IconTo Previous Page
Loading...
157
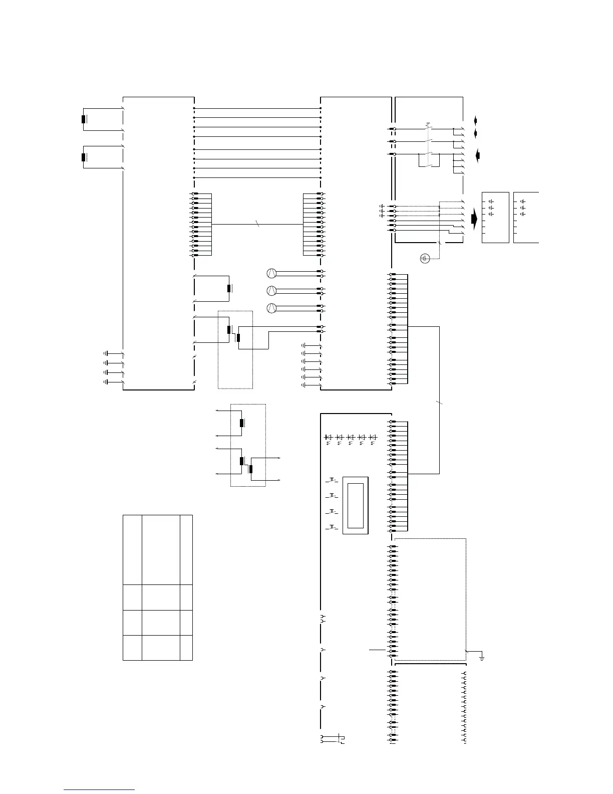
Circuit diagrams: Fronius Primo
+A3-X2
+A3-X33
36POL
+A3-X26
+A4-X2
10
10m
9
9m
8
8m
7
7m
6
6m
5
5m
4
4m
3
3m
2m
1m
2
1
2m
1m
16
15
22
4m
21
3m
2m
1m
20
19
36
6m
35
5m
34
4m
33
3m
2m
1m
32
31
+A3-X29
14POL
+A2-X14
1m
1
+A2-X1
6f
11
5f
9
4f
7
3f
5
3
1
2f
1f
-M1
21
+A2-H1
+A2-H9
+A2-XPE3
+A2-H7
+A3-X5
+A2-H5
+A2-H2
+A1-X2
1 4
75 6
+A4-X8
1
2
3
+A1-X6
+A2-X14
1m
3
65
4
3
+A1-X1
1
2
+A3-X25
+A2-X7
2
1
2f
1f
-M2
21
+A2-X14
1m
5
+A4-X18
8POL
36
6m
35
5m
34
4m
33
3m
2m
1m
32
31
22
4m
21
3m
2m
1m
20
19
+A2-X20
10
10m
9
9m
8
8m
7
7m
6
6m
5
5m
4
4m
3
3m
2m
1m
2
1
2m
1m
16
15
22
4
21
3
2
1
20
19
+A4-X17
10
10
9
9m
8
8m
7
7m
6
6m
5
5m
4
4m
3
3m
2m
1m
2
1
2
1
16
15
2
1
16
15
+A4-X16
10
10
9
9
8
8m
7
7m
6
6m
5
5m
4
4m
3
3m
2m
1m
2
1
21
2
1
20
19
-L4
12
+A3-X11
+A3-X12
+A3-X21
-L2
21
+A3-X23
+A3-X24
+A3-X6
+A2-X4
1
14m
2
13m
3
12m
4
11m
5
10m
6
9m
7
8m
8
7m
9
6m
10
5m
11
4m
12
3m
2m
1m
13
14
+A3-X31
+A3-X3
14
14m
13
13m
12
12m
11
11m
10
10m
9
9m
8
8m
7
7m
6
6m
5
5m
4
4m
3
3m
2m
1m
2
1
-L3
12
8
2
+A3-X9
3
+A3-X15
+A2-X46
2
1
+A3-X17
+A3-X16
+A3-X30
+A3-X27
+A3-X28
+A3-X8
+A3-X7
+A4-X12
8POL
+A4-X6
4POL
36
6
35
5
34
4
33
3
2
1
32
31
-L1
12
DC-2.2
DC+2
DC+2.1
DC+2.2
+15V
DC+ 2
DC-2.1
DC-1.2
DC-1.1
AC OUT - USA
FAN2
Nsense
+17,5V
L1
DC-
L2
+15V
DC-
DC+2
L1
DC-
L2/N
DC+2
NC/Nsense
VCC
CAN_TX
CAN_RX
ENS_1
VCC
VCC
GND
GND
GND
NC
NC
FAN_PWM
VCC
ENS_2
PSP_TX
PSP_RX
RES_0
RES_1
RES_2
RES_3
+3V3
GND
NC
NC
NC
NC
ENS_2
VCC
GND
+3V3
UART_TX
UART_RX
CAN_RX
CAN_TX
+A4.2
Datcom
STATUS LED
STATUS LED
GREEN
YELLOW
ACTIVE
RED
FAN_PWM
NC
NC
GND
GND
GND
VCC
VCC
ENS_1
IN
-L1,-L2.......DC - INDUC
T
+A4.......CONTROL UNI
T
-M1,-M2,-M3......FAN
+A4.2....OPTION CARD
2
+A4.1....WIRELESS LO
G
GND
GND
ENS2
PSP_TX
PSP_RX
+15V
DC+1.1
DC+1.2
Grafik Display
Option Card
Datcom
STATUS LED
+15V
GND
USB
GND
Sig
n
+5V
+A1
DC-Disconnect
+A3 Power Unit PRIMOPSxxx
+A2 Filter PRIMOFIL8
+A4 Control RECERBO
CAN_RX
CAN_TX
VCC
DC-
+A1.......DC-DISCONNE
C
+A2.......FILTER UNIT P
R
+A3.......POWER UNIT
P
DC+ 1
PSP_TX
USB
GND
PSP_RX
ENS2
CAN_TX
+17,5V
FAN1
NC
NC
NC
NC
NC
NC
GND
NC
NC
NC
DC+1
+3V3
ENS1
ENS2
I²C_SCL
I²C_SDA
NC
SLOT2_TXD
SLOT2_RXD
+12V
GND
+5V
SLOT2_EN_IN
NC
NC
NC
NC
GND
NC
NC
NC
+3V3
ENS1
ENS2
I²C_SCL
I²C_SDA
NC
Connector Cont
a
OUTIN
DATCOM
RING OK
CAN_RX
+5V
GND
GND
GND
GND
DC-
DC+1
L L
L
N
N
L
N
N
GND
GND
GND
DC-
DC+1
Interface
Current
+A2-X21
2
1
2f
1f
-M3
21
+17,5V
FAN3
+A2-X16
+A2-X11
+A2-X13
+A2-X12
+A2-X5
+A2-X8
+A2-X9
+A2-X10
+A2-X15
2
1
2f
1f
+
-
43
-L3,-L4,-L5.......AC - IND
U
DC-INDUCTANCE 1 DC-INDUCTANCE 2
AC-INDUCTANCE VAC-INDUCTANCE U
LVRT -
INDUCTANCE
AC OUT - ROW
NC
L1
N
IP
-
Switch
Wireless Logge
+A4.1
WILMA2-O
D +
D -
GND
IO 0
IO 6
IO 3
V+
IO 7
IO 8
IO 1
IO 2
IO 5
GPIO
GND
V+
IO 4
+A4.1-X2
16
15
14
13
12
11
10
9
8
7
6
5
4
3
2
1
+A4-X21
2
1
FAN INSIDE FAN OUTSIDEFAN OUTSIDE
Fronius Primo 8.2-1 [4,210,060(.xxx)]
Fronius Primo 7.6-1 [4,210,061(.xxx)]
Fronius Primo 6.0-1 [4,210,062(.xxx)]
Fronius Primo 5.0-1 [4,210,063(.xxx)]
Fronius Primo 3.8-1 [4,210,064(.xxx)]
Fronius Primo 4.6-1 [4,210,065(.xxx)]
Fronius Primo 4.0-1 [4,210,066(.xxx)]
Fronius Primo 3.6-1 [4,210,067(.xxx)]
Fronius Primo 3.5-1 [4,210,068(.xxx)]
Fronius Primo 3.0-1 [4,210,069(.xxx)]
Power Unit
MATRIX
PRIMOPS5-0
PRIMOPS8-2
AC-Inductance
-L4 / -L5
Fan
-M2
not equipped
equipped
equipped
equipped
(AT 6,0-8,2 kW)
+A3
LVRT - INDUCTANCE
PERFORMANCE 3,0-5,0 kW
(PERFORMANCE-RELATED) (PERFORMANCE-RELATED)
-L5
12
-L4
12
INDUCTANCE
LVRT -
AC-INDUCTANCE V AC-INDUCTANCE W
43
LVRT - INDUCTANCE
PERFORMANCE 6,0-8,2 kW
+A2-X15:1
+A2-X15:2
+A3-X27
+A3-X28
+A3-X29
+A3-X30
-L4
-L4 and -L5

Table of Contents

Other manuals for Fronius Primo 4.0-1

Related product manuals