EasyManua.ls Logo

Fronius Primo GEN24 4.0 - Circuit Diagram

Fronius Primo GEN24 4.0
232 pages
To Next Page IconTo Next Page
To Next Page IconTo Next Page
To Previous Page IconTo Previous Page
To Previous Page IconTo Previous Page
Loading...
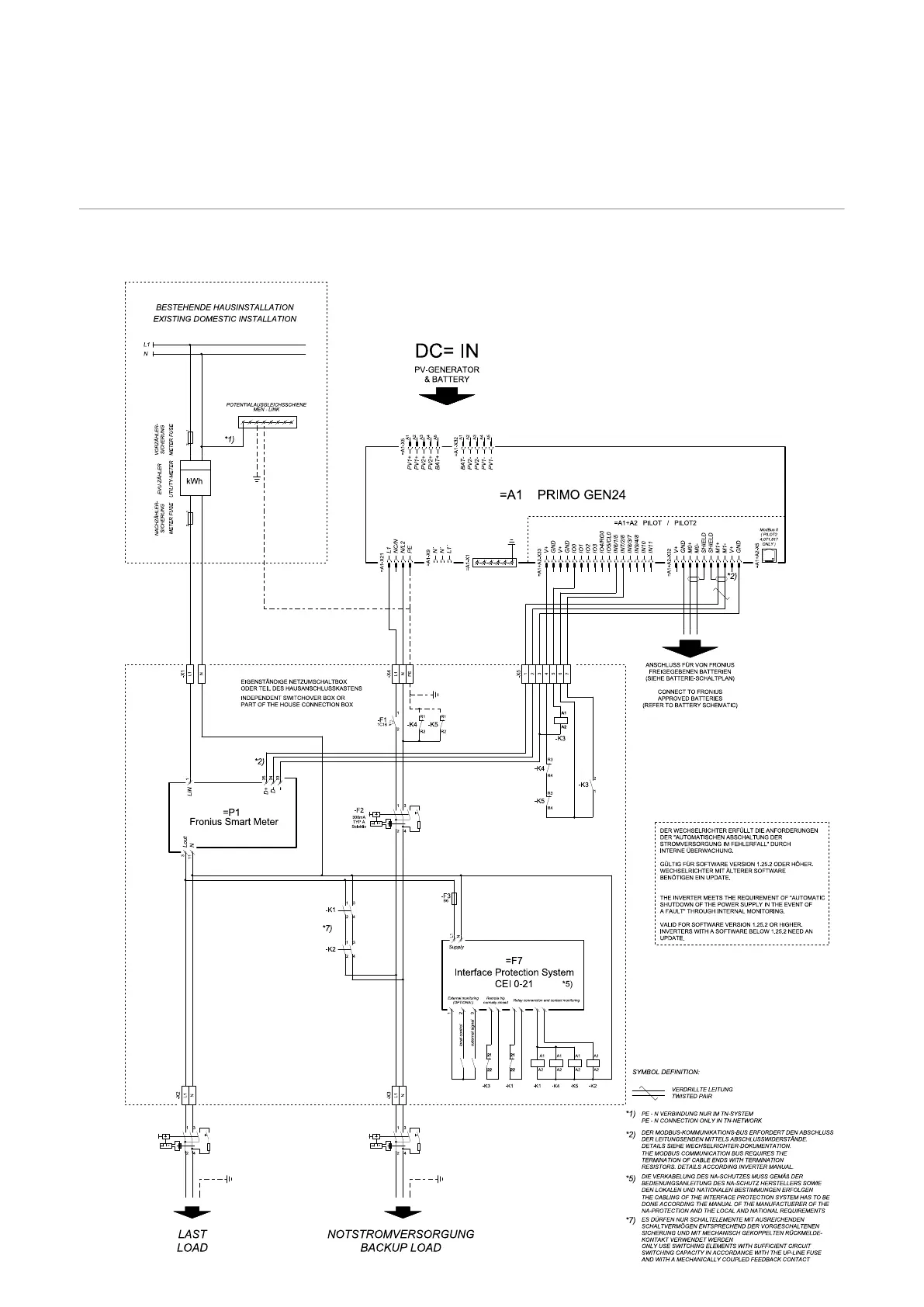
Automatic switch to backup power 2-pin double
separation with ext. grid and system protection -
e.g. Italy
Circuit Diagram
224

Table of Contents

Related product manuals