EasyManua.ls Logo

Fujitsu ASYG12LZCA - Model: AOYG14 LZCAN

Fujitsu ASYG12LZCA
60 pages
Print Icon
To Next Page IconTo Next Page
To Next Page IconTo Next Page
To Previous Page IconTo Previous Page
To Previous Page IconTo Previous Page
Loading...
- 44 -
WALL MOUNTED
AOYG09-14LZCAN
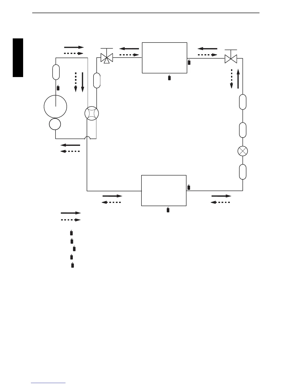
4-2. Model: AOYG14LZCAN
Th
R
Th
PI
Th
R
Th
PI
Th
D
Th
D
Th
O
Th
HO
: Thermistor (Room temp.)
: Thermistor (Pipe temp.)
: Thermistor (Discharge temp.)
: Thermistor (Outdoor temp.)
: Thermistor (Heat exchanger out temp.)
Th
O
Th
HO
Compressor
Muffler
Muffler
Heat exchanger
(INDOOR)
Heat exchanger
(OUTDOOR)
3-Way
valve
2-Way
valve
Cooling
Heating
Receiver
Strainer
Strainer
Expansion valve

Table of Contents

Other manuals for Fujitsu ASYG12LZCA

Related product manuals