EasyManua.ls Logo

Fujitsu UTY-RNRUZ2 - Page 3

Fujitsu UTY-RNRUZ2
26 pages
Print Icon
To Next Page IconTo Next Page
To Next Page IconTo Next Page
To Previous Page IconTo Previous Page
To Previous Page IconTo Previous Page
Loading...
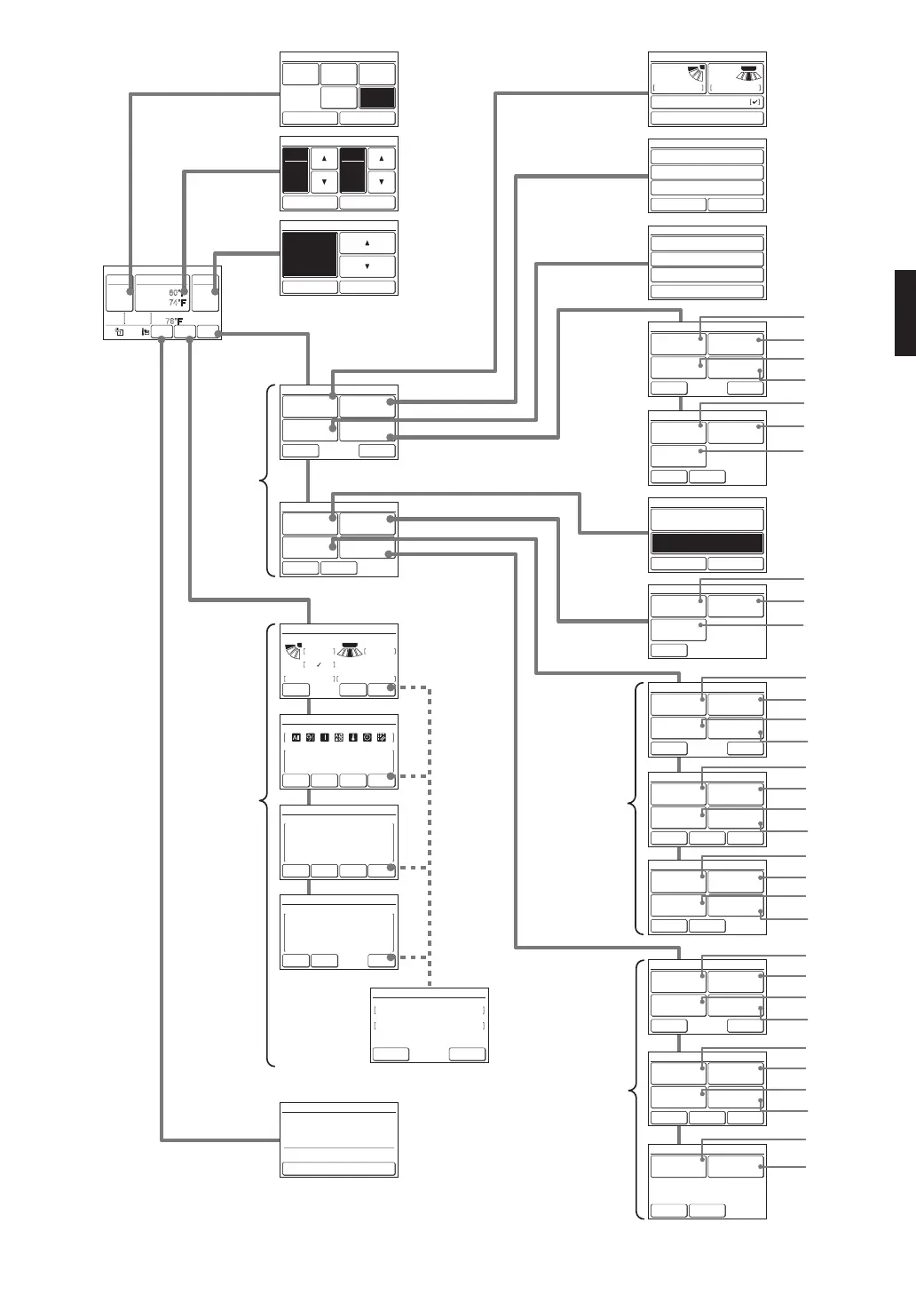
En-2
Custom
Auto
Auto
Cool
Heat
Set Temp.
Mode
MenuStatus
Vacation
Fan
Fri 10:00AM
76°F
80°F
74°F
84°F
Room Temp.
Occupied
Cool
68°FHeat
Away
1-1-1
2-2-1
3-2
3-3
3-5
3-4
3-6
3-7
2-2-2
2-2-3
3-1
Monitor
Next
Page
Page 1/ 2
Main Manu
Air Flow Direction
Setting
Weekly Timer
Setting
Auto Off Timer
Setting
Special Setting
Back
Previous
Page
Page 3/ 3
Initial Setting
RC Master/
Slave Setting
I.U. Display
Number Setting
Deadband Setting
Optimum Start
Setting
Enable /Disable [Dnable]
[in 30 min.]
[ – ]
Operation Stop Time
Time Range Setting
Auto Off Timer Setting
Fri 10:00AM
Cancel OK
Back
Previous
Page
Page 2/ 2
Special Setting
Human Sensor
Setting
Fan Control for
Energy Saving
Away Setting
3-7-1
3-7-2
3-7-3
3-5-1
3-5-2
3-5-4
3-5-3
3-5-5
3-5-6
3-5-7
3-9-1
3-9-2
3-9-3
3-9-4
3-8-1
3-8-2
3-8-3
3-8-4
3-8-5
3-8-6
3-8-7
3-8-8
3-8-9
1 3
Mode
Cancel
Cool Dry Heat
Fan
OK
Custom
Auto
Set Temp.
Cancel OK
74
80
HeatCool
°F°F
1-1-3
Vacation
Cancel
Fri 10:00AM
Away Operation
1-1-2
Status
Air Flow Direction
VT
Off
1 3
Off
HZ
Economy
Individual
Anti Freeze
Page 1/ 4
Monitor
Next
Page
Error
Information
• Under Maintenance
• Forced Stop
• Mode Mismatch
Previous
Page
Status
R.C. Prohibition
Special State
Page 2/ 4
Monitor
Next
Page
Error
Information
• Op. Controlled
• Set Temp. Limited
• Energy Saving Operation
• Defrost
• Oil Recovery
Status
Special State
Page 3/ 4
Monitor
Previous
Page
Error
Information
Next
Page
02-01
14,15, 41, 44
Error Information
Page 1/ 5
Address
Error Code
Back
Next
Page
• Human Sensor Setting
• Fan Control for Energy Saving
Status
Special State
Page 4/ 4
Monitor
Previous
Page
Error
Information
3-8
3-9
Monitor
Previous
Page
Page 2/ 2
Main Manu
Summer Time
Setting
Initial Setting Maintenance
Preference
Back
Next
Page
Page 1/ 3
Initial Setting
Language Setting Date Setting
R.C. Group
Name Setting
Temp. Unit
Setting
Back
Next
Page
Previous
Page
Page 2/ 3
Initial Setting
R.C. Secsor
Setting
Password Setting
Master Indoor
Unit Setting
Display Item
Setting
Back
Next
Page
Page 1/ 3
Maintenance
Error History
Setting
Status List
Version
Filter Sign
Reset
Previous
Page
Back
Next
Page
Page 2/ 3
Maintenance
Test Run
R.C. Address
Setting
Function Setting
I.U. Address
Verification
Back
Previous
Page
Page 3/ 3
Maintenance
Initialization
Installer Password
Change
Summer Time Setting
Cancel OK
Enable
Disable
Back
Preference
Panel
Calibration
Backlight
Setting
Contrast
Back
Special Setting
Set Temp.
Range Setting
Set Temp.
Auto Return
Anti Freeze
Economy
Next
Page
Page 1/ 2
Back
Enable Schedule [None]
[None]
[None]
Schedule Setting
Day Off Setting
Weekly Timer Setting
Air Flow Direction Setting
Back
VT HZ
Setting Setting
Individual VT Hold
Fan
Auto
Cancel OK
Screen structure
:For installer
En-1

Table of Contents

Other manuals for Fujitsu UTY-RNRUZ2

Related product manuals