EasyManua.ls Logo

FULTON 50J - Page 53

FULTON 50J
88 pages
Print Icon
To Next Page IconTo Next Page
To Next Page IconTo Next Page
To Previous Page IconTo Previous Page
To Previous Page IconTo Previous Page
Loading...
J OIL-E-08 2008
5
5
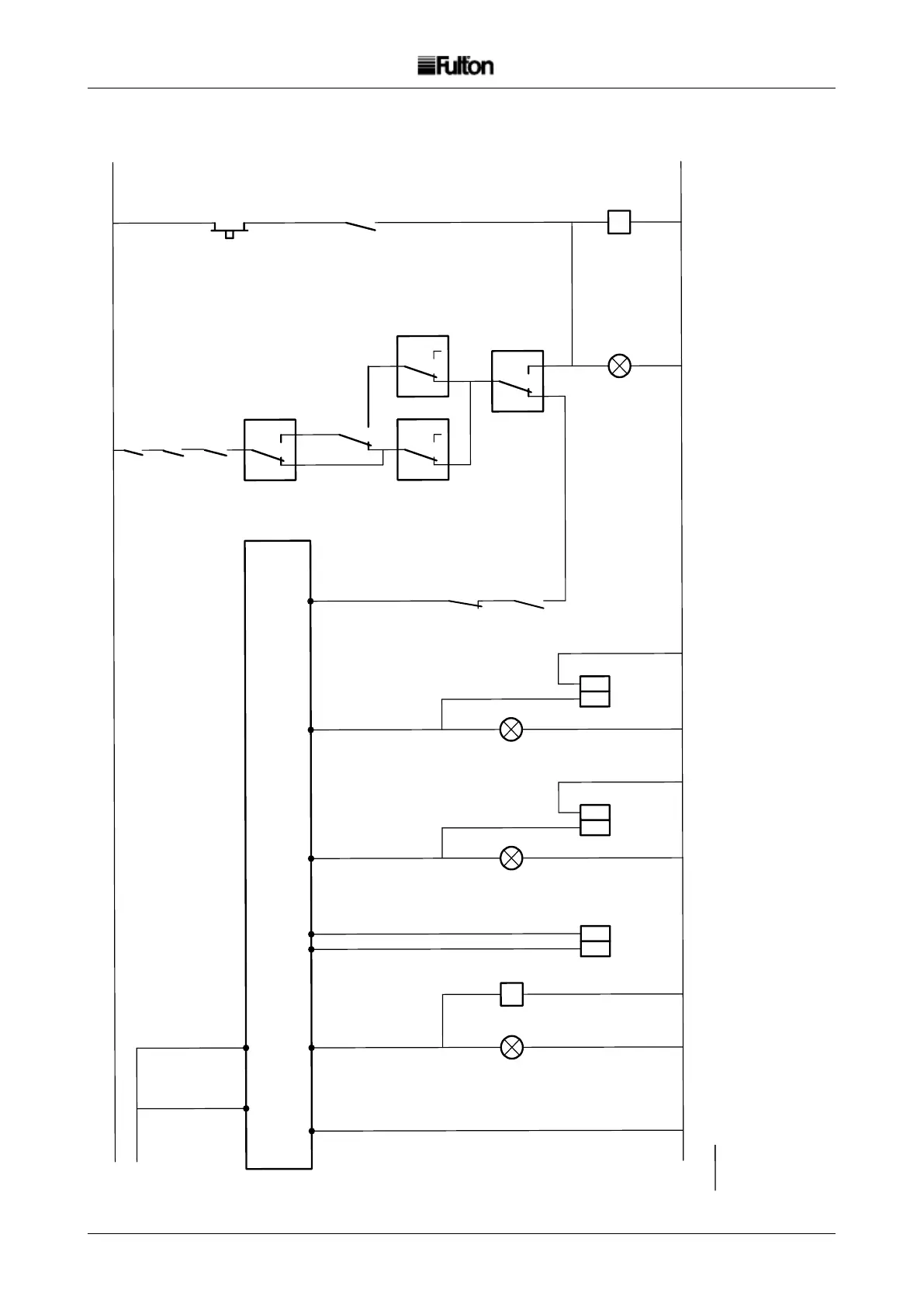
FIG. 27 6J - 30J BURNER CONTROL CIRCUIT (Oil Boilers only)
48
CC
N
N
CC
65
66
60
61
R3
FLAME
SENSOR
IGNITION
A
2
12
IGNITION
10
6
8
3
AUTO/MANUAL
SWITCH
(IF FITTED)
PS1
PS4 SET BACK
PRESSURE
(IF FITTED)
R2
NOTE:
FOR CIRCUIT CONTINUATION INSTRUCTION REFER TO
DRAWING EJ060000.
6J-30J SERIES PANEL
BURNER CONTROL CIRCUIT
(FOR OIL BOILERS ONLY)
R8
AUTO
MANUAL
97
98
MAIN
VALVE
OIL
VALVE
4
1
HIGH
PRESSURE
RESET
(IF FITTED)
HIGH
PRESSURE
PS3
(IF FITTED)
LC - LW1 (5, 6)
or
1st SPIRAX - (6+7)
R4
(IF FITTED)
FLAME
FAILURE
R4
(IF FITTED)
R4
(IF FITTED)
11
ISSUE 2.- 'BHO72' was 'BHO64' and TERM: 61 was to 'N'
ISSUE 3.- R5 SWITCH ADDED.
R5
(IF FITTED)
2nd SPIRAX - (6+7)
EJ06 0007-4
DANFOSS BHO 72

Related product manuals