EasyManua.ls Logo

FULTON 50J - Page 54

FULTON 50J
88 pages
Print Icon
To Next Page IconTo Next Page
To Next Page IconTo Next Page
To Previous Page IconTo Previous Page
To Previous Page IconTo Previous Page
Loading...
J OIL-E-08 2008
5 5
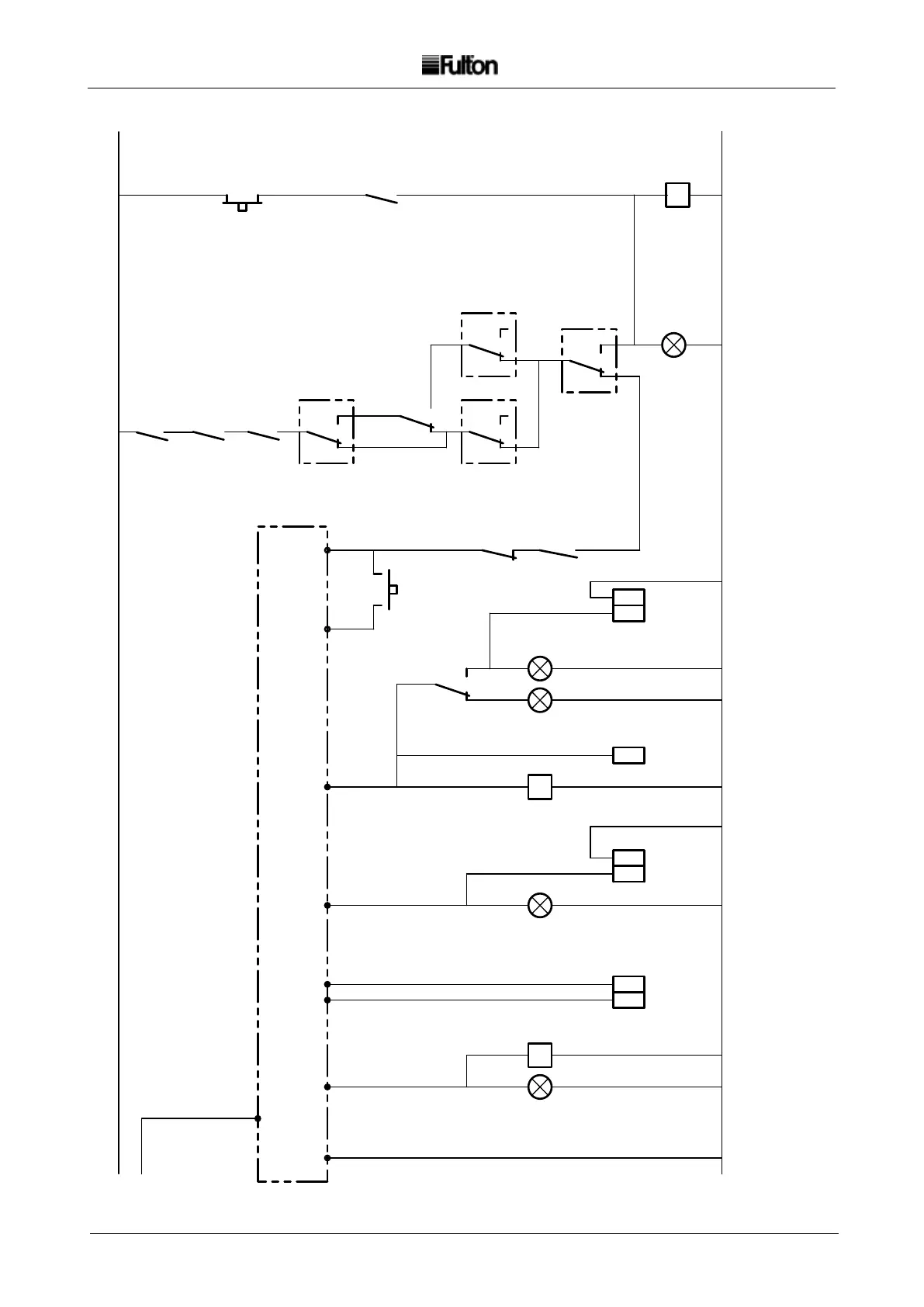
FIG. 28 40J - 60J BURNER CONTROL CIRCUIT (Oil Boilers only)
49
CC
N N
CC
65
66
60
61
R3
FLAME
SENSOR
IGNITION
A
8 1
IGNITION
7 3
4
AUTO/MANUAL
SWITCH
(IF FITTED)
PS1
PS4 SET BACK
PRESSURE
(IF FITTED)
R2
40J-60J SERIES PANEL
BURNER CONTROL CIRCUIT
(FOR OIL BOILERS ONLY)
R8
AUTOMANUAL
96
98
LOW
FIRE
VALVE
TR
5 A
HIGH
PRESSURE
RESET
(IF FITTED)
HIGH
PRESSURE
PS3
(IF
FITTED)
LC - LW1 (5, 6)
or
1st SPIRAX (6+7)
FLAME
FAILURE
R4
(IF FITTED)
R4
(IF FITTED)
2
TR
97
LOW
FIRE
HIGH
FIRE
FLAME
FAILURE
RESET
9
R4
(IF
FITTED)
HIGH
FIRE
VALVE
R5
(IF FITTED)
2nd SPIRAX (6+7)
EJ06 0008-3
SATRONIC DKW 972

Related product manuals