EasyManua.ls Logo

FUNAI T3A-A8182DB - Page 26

FUNAI T3A-A8182DB
91 pages
Print Icon
To Next Page IconTo Next Page
To Next Page IconTo Next Page
To Previous Page IconTo Previous Page
To Previous Page IconTo Previous Page
Loading...
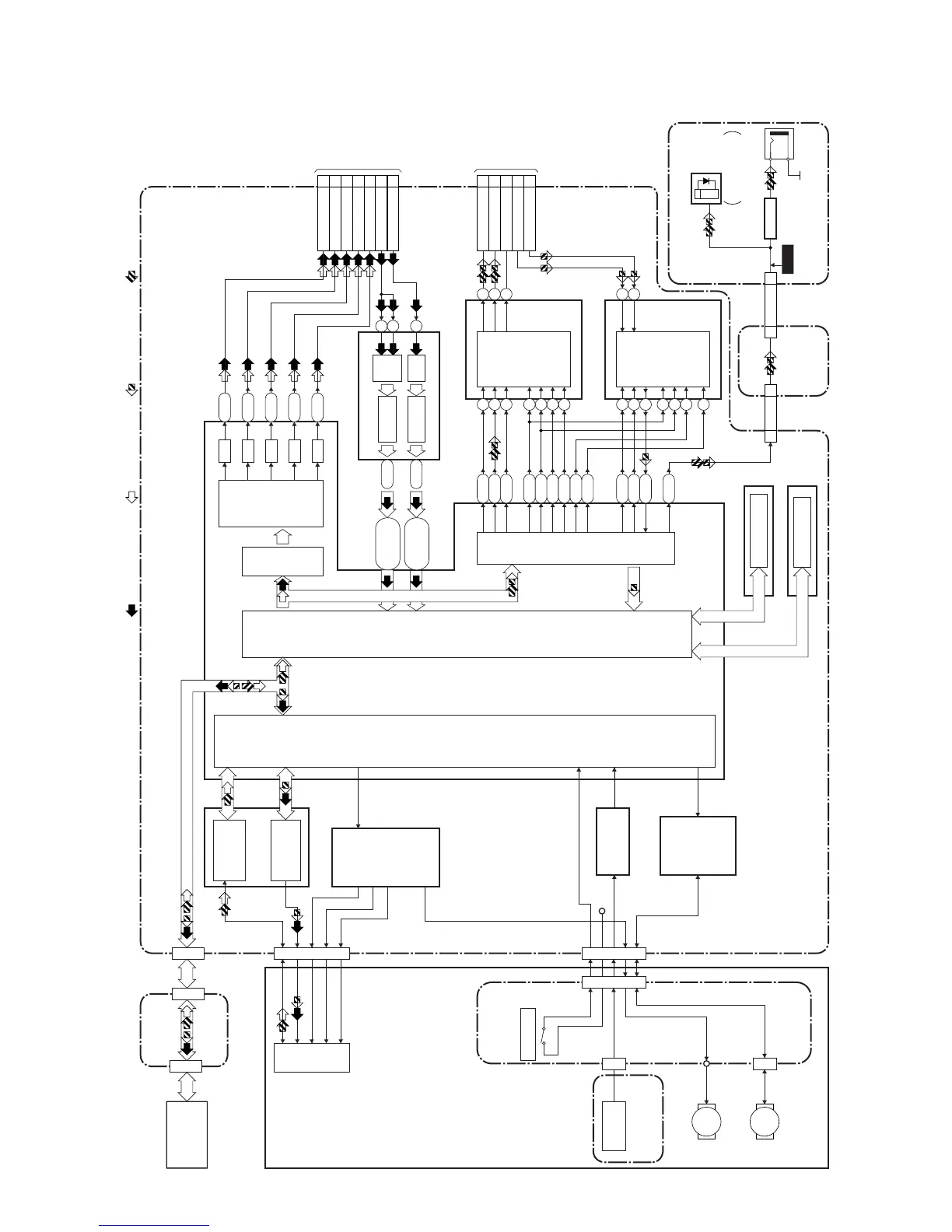
1-12-3
Digital Signal Process Block Diagram
E3B40BLD
IC101
FRONT-END
DIGITAL
SIGNAL
PROCESS
IC201
RF/
ERROR AMP
IC301
MOTOR
DRIVER
MOTOR
DRIVER
IC202
OP AMP
IC302
IC104,IC105 (FLASH MEMORY)
DVD/HDD MAIN CBA
ATA CBA
TO VIDEO
SELECTOR
BLOCK
DIAGRAM
(CN1502)
TO AUDIO
SELECTOR
BLOCK
DIAGRAM
(CN1502)
T2
M4
G4
L4
K1
G3
U1
R3
U2
P26
N26
M26
T3
P2
R1
P3
R2
R26
D/A
D/A
D/A
D/A
AUDIO
I/F
VIDEO
ENCODER
BACK-END
DIGITAL
SIGNAL
PROCESS
VIDEO
I/F
FLASH MEMORY
FE
ENCODER
TRAY OPEN
IC102,IC103 (DDR SDRAM)
DDR SDRAM
CN201
DVD MECHANISM
HARD DISK
DRIVE
TILT
TRACKING
FOCUS
PICK
-UP
SLED
MOTOR
M
REC VIDEO SIGNAL PB VIDEO SIGNAL REC AUDIO SIGNAL PB AUDIO SIGNAL
D/A
ENCODER
CBA
LPC
CN1001
CN701
CN1003
SPINDLE
MOTOR
M
CN1002
RELAY CBA
CN301
+3.3V
IC701 (VIDEO DECODER)
DECODER
A/D
45-50
Y2, AA4,
AB1-AB4
DECODER A/D39-44
V3, Y3, W1,
Y4, W2, AA3
10
13
VIDEO-Y(I/P)-OUT
24
VIDEO-Y(I)-OUT
30
VIDEO-C-OUT
22
VIDEO-C-IN 8
VIDEO-Pb/Cb-OUT
28
VIDEO-Pr/Cr-OUT
26
VIDEO-Y/CVBS-IN
10
IC801
(AUDIO D/A CONVERTER)
AUDIO D/A
CONVERTER
7
6
8
15
14
16
4
3
5
IC802
(AUDIO A/D CONVERTER)
AUDIO A/D
CONVERTER
7
8
9
13
14
6
2
L-CH
R-CH
MUTE
R-CH
L-CH
10
11
12
CN701
AUDIO(L)-OUT
14
AUDIO(R)-OUT
16
DVD/HDD-AUDIO-MUTE
12
AUDIO(L)-IN
20
AUDIO(R)-IN
18
28 28SPDIF
CN101
CN1001
CL1001
28 28SPDIF
CN1503
DIGITAL
AUDIO OUT
(COAXIAL)
JK1502
(REAR)
BUFFER
Q1535
AV CBA
POWER
SUPPLY
CBA
WF10
CN3002CN3001 CN901
8
DIGITAL
AUDIO OUT
(OPTICAL)
FIBER OPTIC
TRANS MODULE
JK1501
(REAR)

Related product manuals