EasyManua.ls Logo

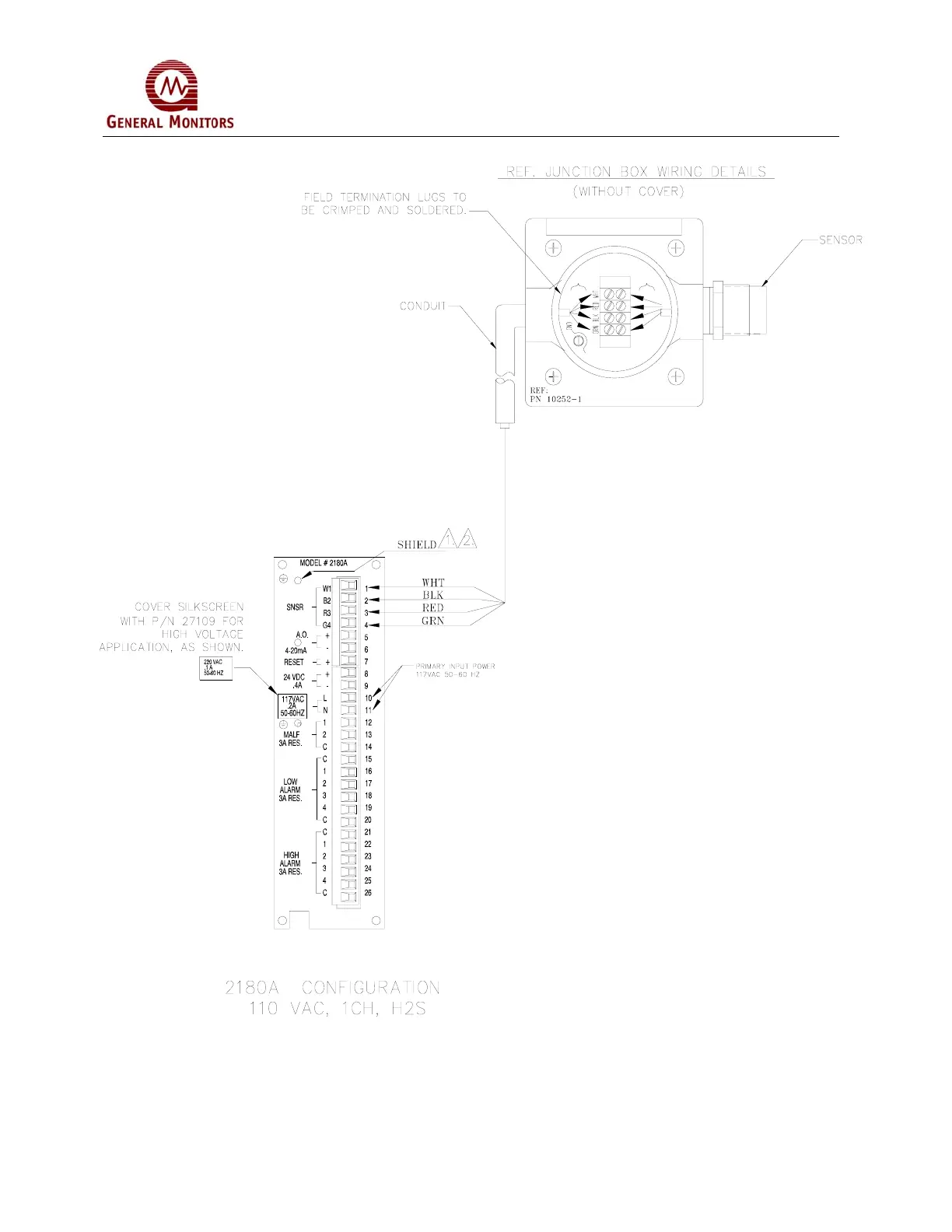
General Monitors 2180A - Figure 5: Outline Drawing & Rear Terminal Connections

Default Icon
45 pages
Print Icon
To Next Page IconTo Next Page
To Next Page IconTo Next Page
To Previous Page IconTo Previous Page
To Previous Page IconTo Previous Page
Loading...
Model 2180A
14
Figure 5: Outline Drawing & Rear Terminal Connections

Table of Contents

Related product manuals