EasyManua.ls Logo

golmar GB2 - Wiring: 18 Monitors, 5 DP-GB2 A Distributors

golmar GB2
20 pages
Print Icon
To Next Page IconTo Next Page
To Next Page IconTo Next Page
To Previous Page IconTo Previous Page
To Previous Page IconTo Previous Page
Loading...
WIRING DIAGRAMS:
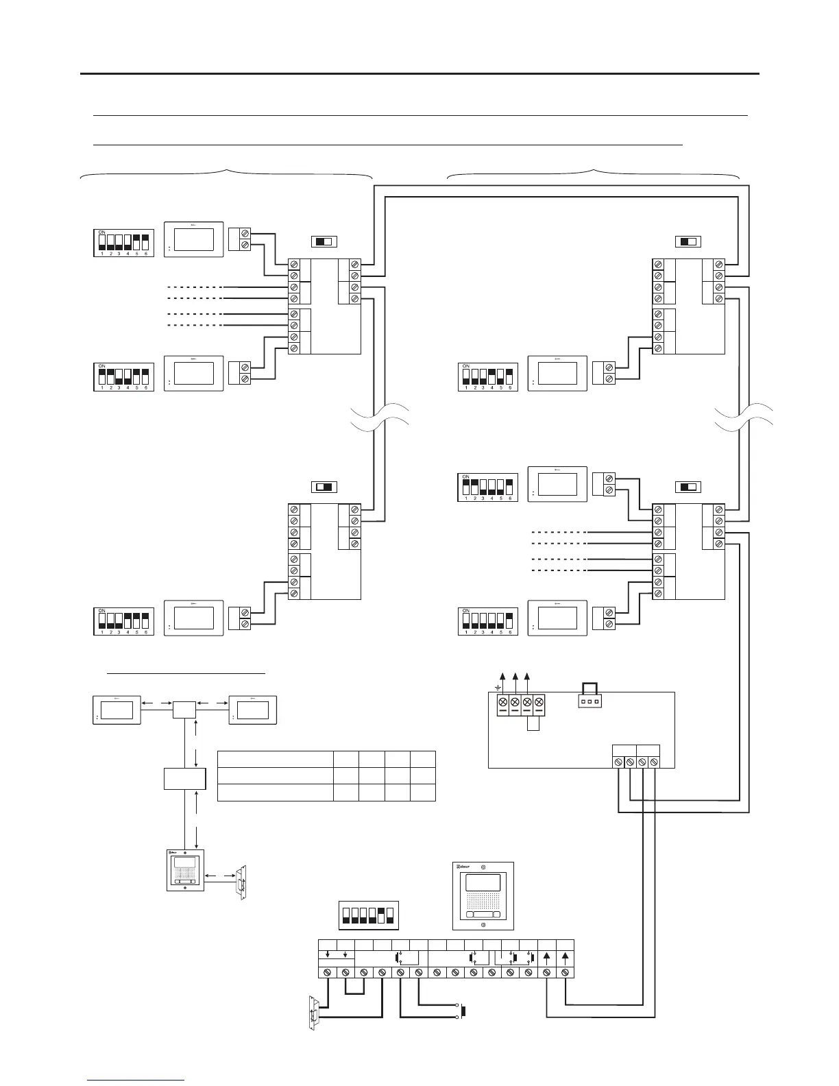
Two apartments with 18 PENTHA monitors, 5 DP-GB2A distributors and Golmar DC lock release.
15
Configure the end of line in
the last monitor.
DIP 6 to ON.
**
Lock release
max
. 12 Vdc/270mA.
BUS
BUS
BUS
BUS
BUS BUS
D
C
B
A
DP-GB2A
BUS
End of line
End of line
OFF
CODE 3
CODE 0
CODE 8
**
**
**
Configure the end of line in
the last distributor.
Switch to ON.
*
AP
Distances and cross-sections:
DP-GB2A
A
C
B
C
Important: For AC lock releases or a second lock release, see diagram 'Connection of Golmar AC and DC lock releases' on p. 18.
(1)
(1)
NA2
+
AP-
C1
NA1
AP+
C2
AP+ AP-
P1 P2
BUSBUS
Relay 2
Relay 1
_
12Vdc
ON
1 2 3 4 5 6
SW1
(1)
BUS
BUS
BUS BUS
D
C
B
A
DP-GB2A
D
Twisted pair 2x0.75mm
2
Twisted pair 2x1mm
2
60m
A
60m
B
30m
C
80m 80m 40m
Cable
10m
D
15m
MONITOR 1
MONITOR 2
**
**
BUS
BUS
BUS
BUS BUS
D
C
B
A
DP-GB2A
BUS
BUS
End of line
End of line
CODE 24
CODE 16
CODE 19
**
**
**
*
BUS
BUS
BUS BUS
D
C
B
A
DP-GB2A
MONITOR 18
MONITOR 17
**
**
OFF
ON
OFF
APARTMENT 2 APARTMENT 1
STAINLESS STEEL NEXA MODULAR GB2 VIDEO DOOR ENTRY SYSTEM KIT – HOUSES
N L
CN
Mains
100~240Vac
BUS (M) BUS(PL)
FA- 2GB /A
L
FA- 2GB /A
Access panel
PENTHA
PENTHA PENTHA
PENTHA PENTHA
PENTHA PENTHA
PENTHA

Other manuals for golmar GB2

Related product manuals