EasyManua.ls Logo

Graco 17C325 - Electrical cont...

Graco 17C325
44 pages
Print Icon
To Next Page IconTo Next Page
To Next Page IconTo Next Page
To Previous Page IconTo Previous Page
To Previous Page IconTo Previous Page
Loading...
Troubleshooting
334641E 31
Electrical cont...
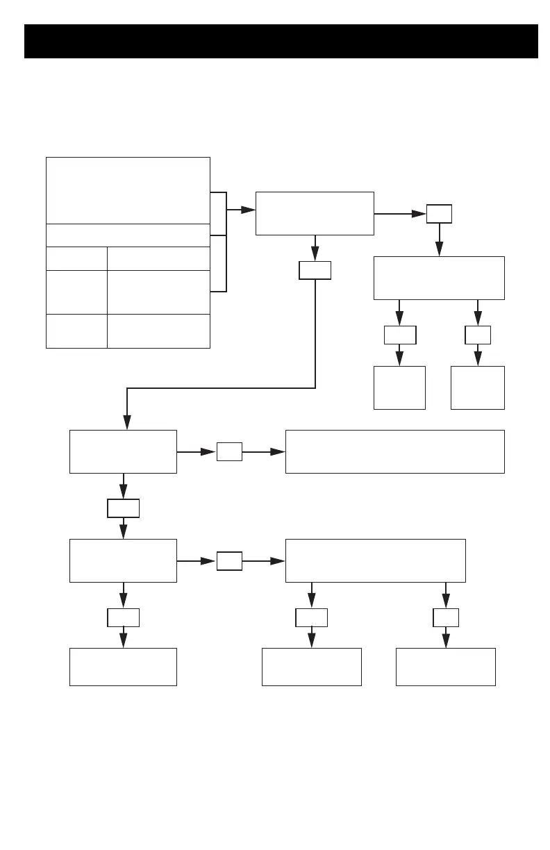
Sprayer Will Not Run
(See following page for steps)
Remove Control box cover.
Turn sprayer ON. Observe
control board status light on
control board (see page 27).
No Light
Once
Light on
continuously
Flashing
Normal Operation
Control board
Commanding motor
to run
See Step 1. Do you
have over 100 VAC
(220 VAC for 230v units)?
NO
See Code section for
further troubleshooting
See Step 2. Do you
have over 100 VAC
(220 VAC for 230v units)?
Repair or
replace
power cord.
See Step 3. Is there
Continuity through the
thermal switch wires?
See Step 4.
Does the motor run?
Replace the
potentiometer.
Replace
the transducer
Replace
the control board
If motor is hot, let cool and retest. If Step 3 still
shows no continuity, replace motor. The motor
has a defective thermal device.
Connect a test transducer to the board.
Does the motor run?
Replace
the On/Off
switch.
NO
NO
NO
NO
YES
YES
YES
YES YES
ti24726a

Related product manuals