EasyManua.ls Logo

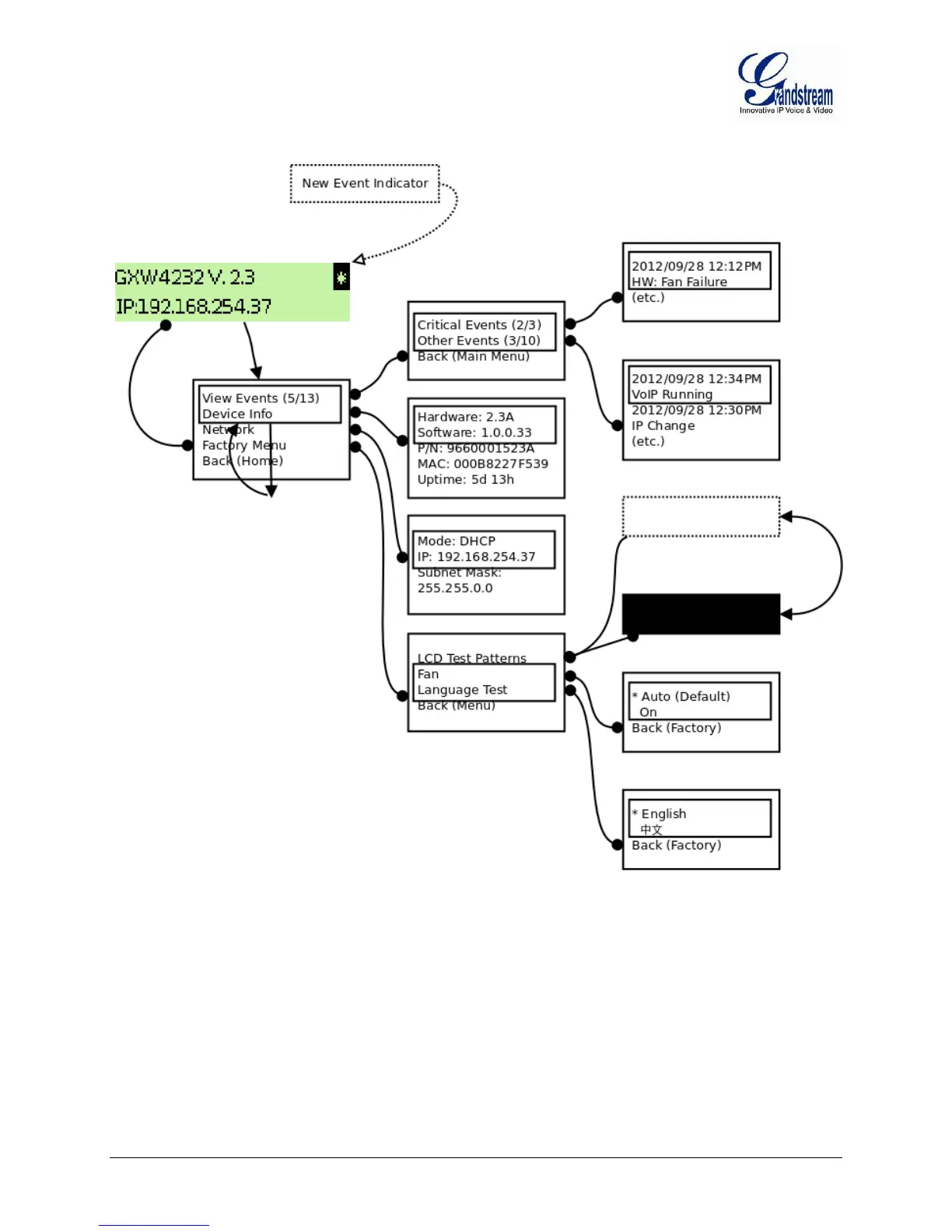
Grandstream Networks GXW42XX series - Figure 3: LCD Menu

Grandstream Networks GXW42XX series
57 pages
Print Icon
To Next Page IconTo Next Page
To Next Page IconTo Next Page
To Previous Page IconTo Previous Page
To Previous Page IconTo Previous Page
Loading...
FIRMWARE 1.0.4.4 GXW42XX USER MANUAL PAGE 19 OF 57
FIGURE 3: LCD MENU

Table of Contents

Related product manuals