EasyManua.ls Logo

Gree GMV-560WM/E-X - Page 176

Gree GMV-560WM/E-X
308 pages
Print Icon
To Next Page IconTo Next Page
To Next Page IconTo Next Page
To Previous Page IconTo Previous Page
To Previous Page IconTo Previous Page
Loading...
GREE GMV5E DC INVERTER VRF UNITS SERVICE MANUAL
172
Troubleshooting:
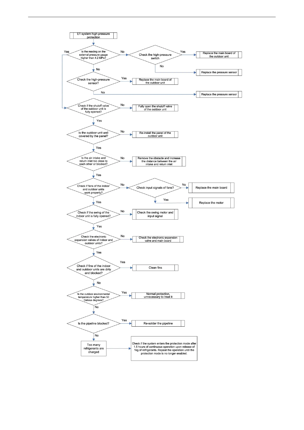
2.2.4.55 E2 Compressor low discharge temperature protection
Error display:
ODU mainboard, IDU wired controller and IDU receive light board will

Table of Contents

Other manuals for Gree GMV-560WM/E-X

Related product manuals