EasyManua.ls Logo

Gree GMV-560WM/E-X - Page 177

Gree GMV-560WM/E-X
308 pages
Print Icon
To Next Page IconTo Next Page
To Next Page IconTo Next Page
To Previous Page IconTo Previous Page
To Previous Page IconTo Previous Page
Loading...
GREE GMV5E DC INVERTER VRF UNITS SERVICE MANUAL
173
display
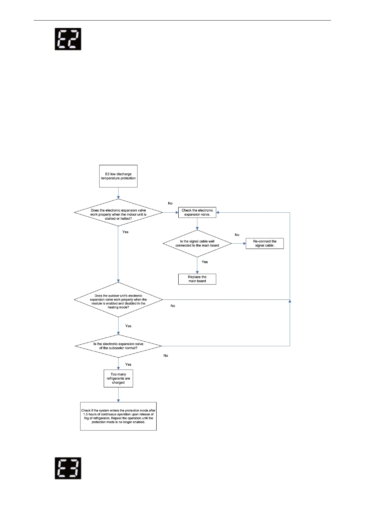
Error judgment condition and method:
Test the compressor discharge temperature and high pressure value. If the difference between
discharge temperature and high pressure value is lower than 10
°C
, the unit will stop for protection.
Possible reason:
Exhaust temperature sensor failure
In cooling mode,The IDU's electronic expansion valve is not working properly
In heating mode, The ODU's electronic expansion valve is not working properly
Too much refrigerant
Troubleshooting:
2.2.4.56 E3 System low pressure protection
Error display:
ODU mainboard, IDU wired controller and IDU receive light board will
display

Table of Contents

Other manuals for Gree GMV-560WM/E-X

Related product manuals