EasyManua.ls Logo

Gree GMV-560WM/E-X - Page 217

Gree GMV-560WM/E-X
308 pages
Print Icon
To Next Page IconTo Next Page
To Next Page IconTo Next Page
To Previous Page IconTo Previous Page
To Previous Page IconTo Previous Page
Loading...
GREE GMV5E DC INVERTER VRF UNITS SERVICE MANUAL
213
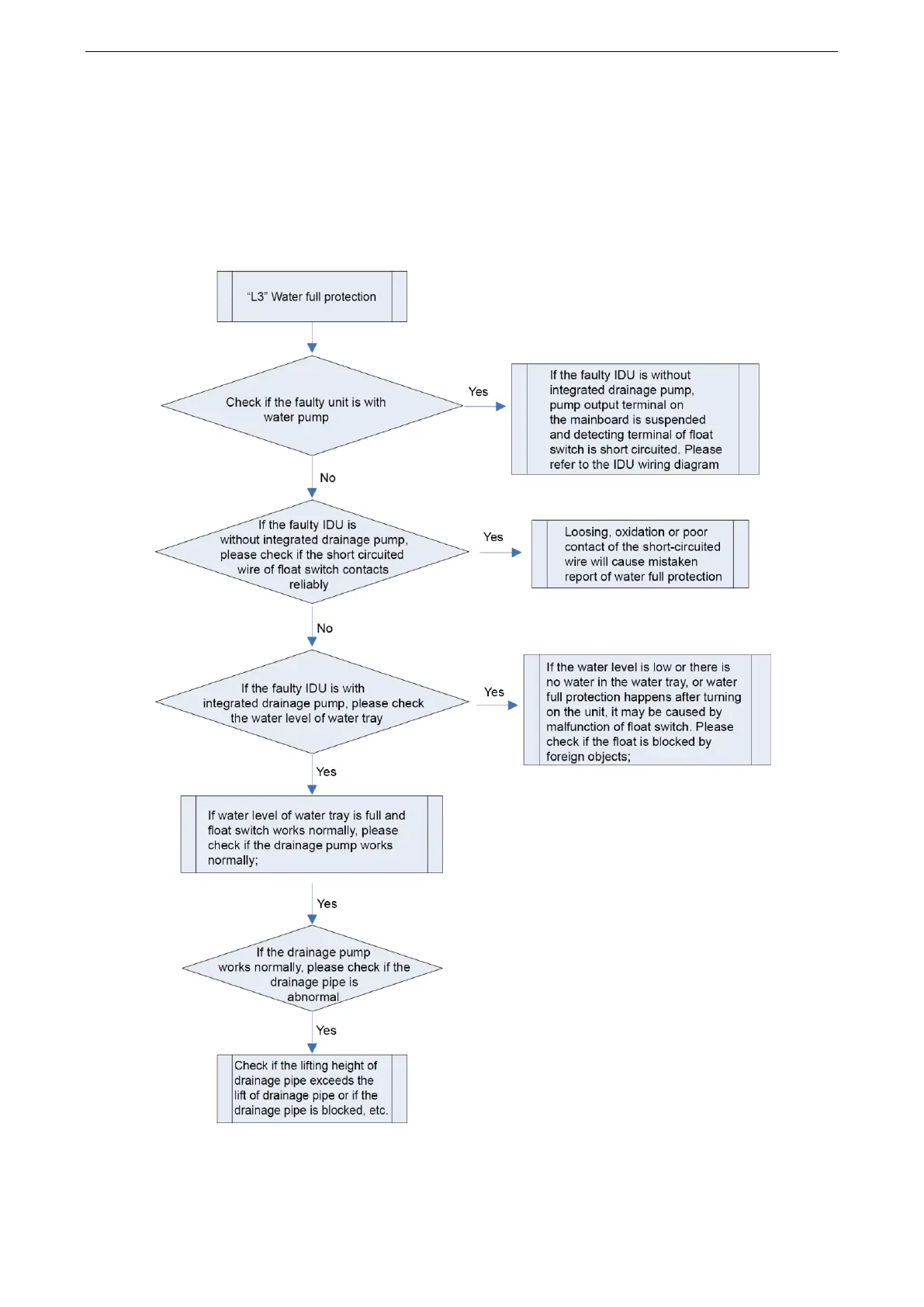
full protection happens.
Possible reason
IDU is installed improperly
Drainage pump is broken
Float switch operates abnormally
IDU mainboard is abnormal
Troubleshooting:

Table of Contents

Other manuals for Gree GMV-560WM/E-X

Related product manuals