EasyManua.ls Logo

Gree GMV-560WM/E-X - Page 218

Gree GMV-560WM/E-X
308 pages
Print Icon
To Next Page IconTo Next Page
To Next Page IconTo Next Page
To Previous Page IconTo Previous Page
To Previous Page IconTo Previous Page
Loading...
GREE GMV5E DC INVERTER VRF UNITS SERVICE MANUAL
214
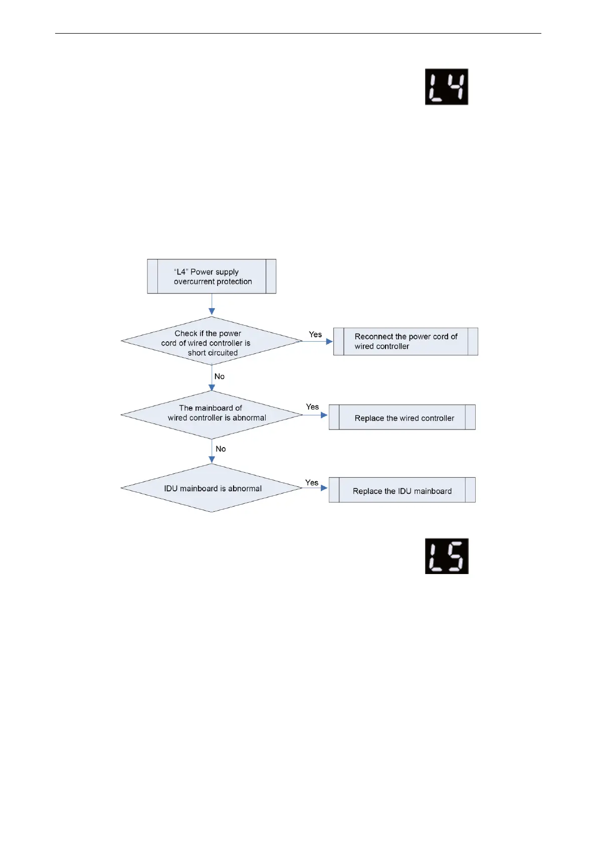
2.2.4.100 L4 Power supply overcurrent protection
Error display:
IDU wired controller and IDU receive light board will display
Error judgment condition and method:
Check if the power supply current from IDU to wired controller is normal. If power supply current is
too big, it is judged that the current is abnormal.
Possible reason
Power supply conducting wire of wired controller is short circuited
IDU mainboard is abnormal
Mainboard of wired controller is abnormal
Troubleshooting:
2.2.4.101 L5 Freeze protection
Error display:
IDU wired controller and IDU receive light board will display
Error judgment condition and method:
Check IDU pipe temperature. When pipe temperature is too low, freeze protection will be activated
to prevent freezing damage of evaporator.
Possible reason
IDU filter and evaporator are dirty
IDU motor is blocked
Refrigerant amount is insufficient
Ambient temperature of IDU and ODU is too low

Table of Contents

Other manuals for Gree GMV-560WM/E-X

Related product manuals