EasyManua.ls Logo

Gree GMV-560WM/E-X - Page 229

Gree GMV-560WM/E-X
308 pages
Print Icon
To Next Page IconTo Next Page
To Next Page IconTo Next Page
To Previous Page IconTo Previous Page
To Previous Page IconTo Previous Page
Loading...
GREE GMV5E DC INVERTER VRF UNITS SERVICE MANUAL
225
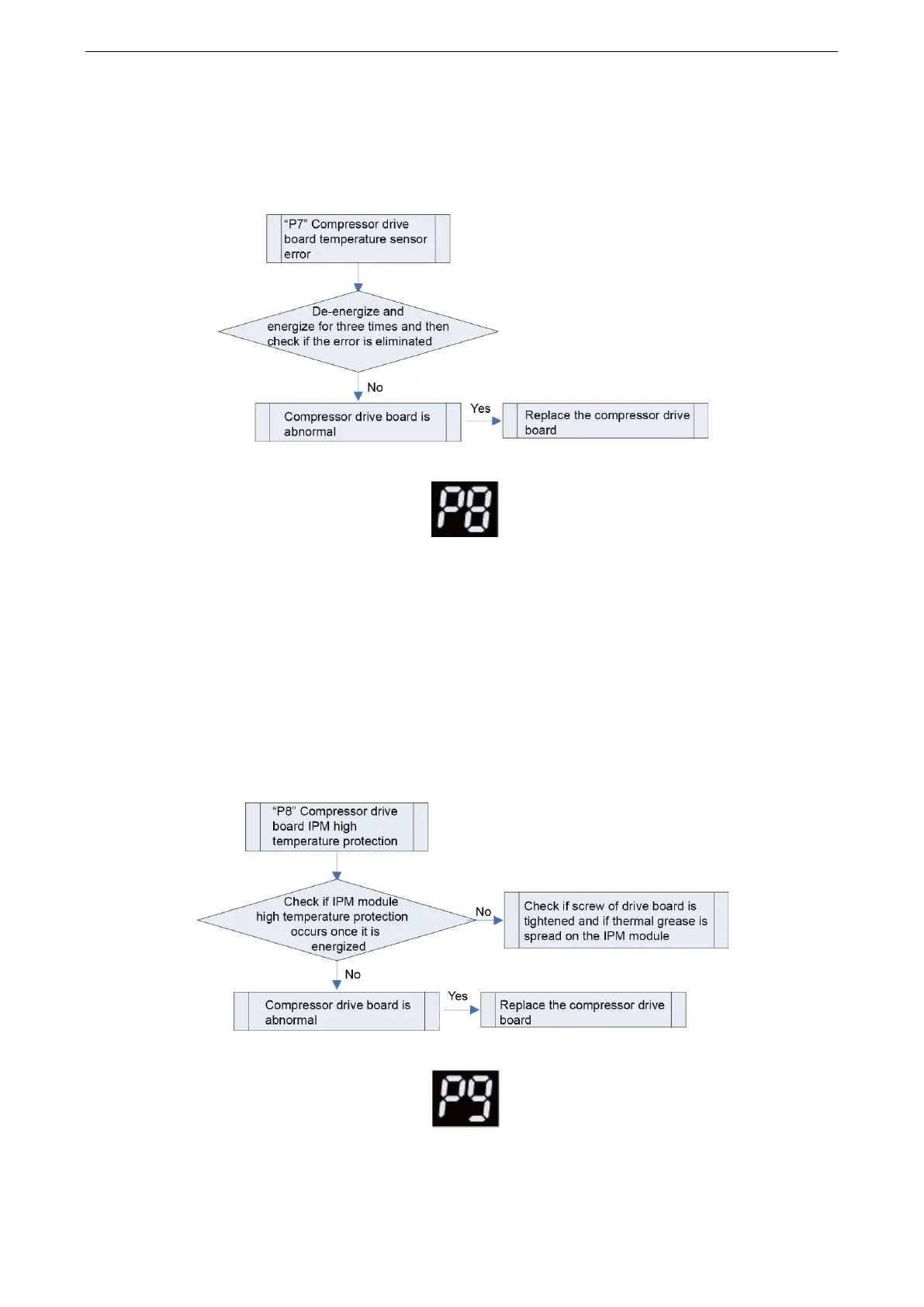
Check the error code on nixie tube of ODU main control board. If P7 is displayed, it indicates
compressor drive board temperature sensor error
Possible reason
Compressor drive board is abnormal
Troubleshooting:
2.2.4.125 P8 Compressor drive IPM high temperature protection
Error display:
ODU mainboard will display
Error judgment condition and method:
Check the error code on nixie tube of ODU main control board. If P8 is displayed, it indicates
compressor drive board IPM high temperature protection occurs
Possible reason
Screw of IPM module is not tightened;
Thermal grease of IPM module hasnt been spread or thermal grease is not spread evenly or
thermal grease is dry;
Fan drive board is abnormal;
Troubleshooting:
2.2.4.126 P9 Desynchronizing protection of inverter compressor.
Error display:
ODU mainboard will display
Error judgment condition and method:
Check the error code on nixie tube of ODU main control board. If P9 is displayed, it indicates
Desynchronizing protection of inverter compressor.

Table of Contents

Other manuals for Gree GMV-560WM/E-X

Related product manuals