EasyManua.ls Logo

Gree GMV-560WM/E-X - Page 230

Gree GMV-560WM/E-X
308 pages
Print Icon
To Next Page IconTo Next Page
To Next Page IconTo Next Page
To Previous Page IconTo Previous Page
To Previous Page IconTo Previous Page
Loading...
GREE GMV5E DC INVERTER VRF UNITS SERVICE MANUAL
226
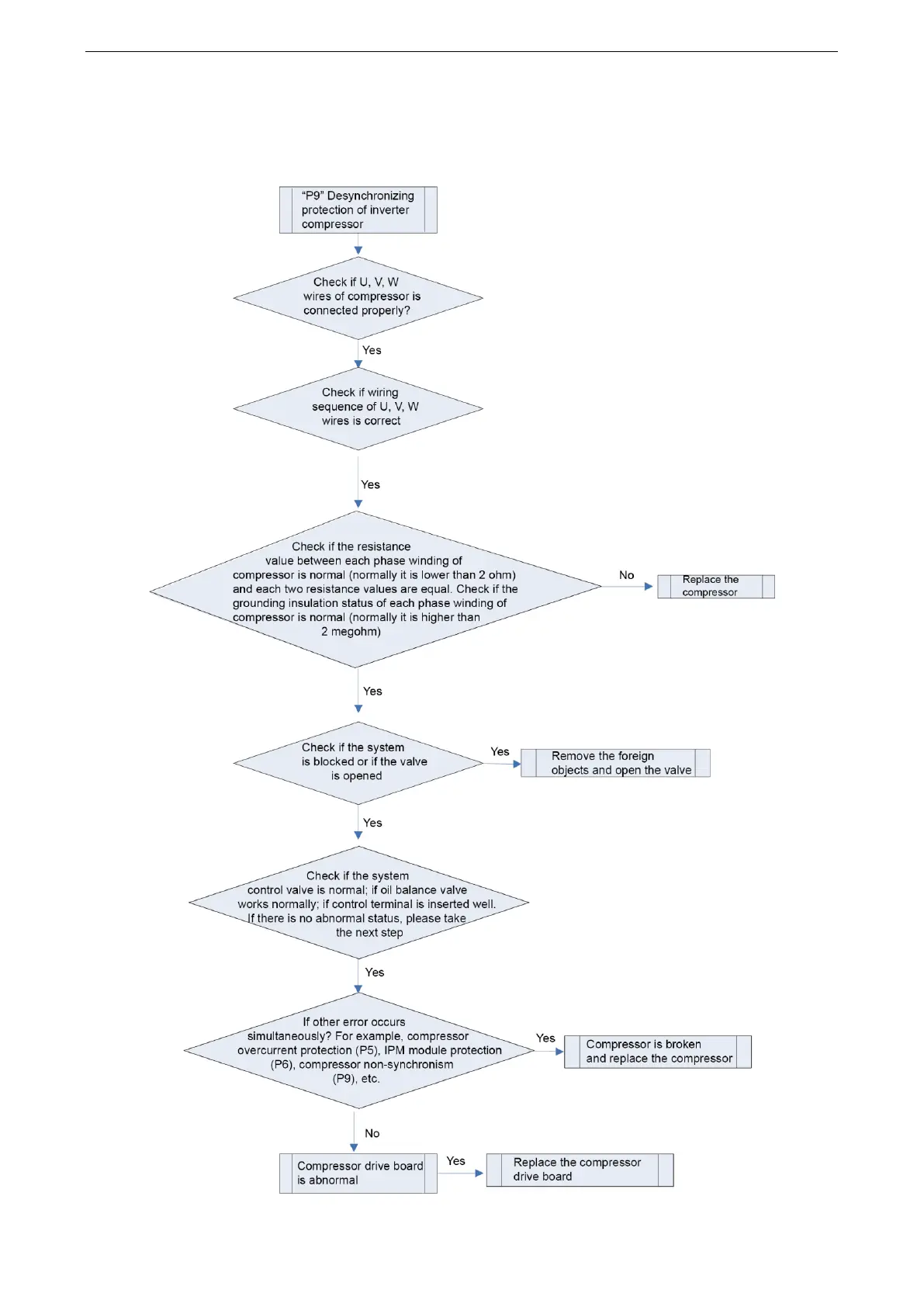
Possible reason
Compressor is broken;
Fan drive board is abnormal;
Troubleshooting:

Table of Contents

Other manuals for Gree GMV-560WM/E-X

Related product manuals