EasyManua.ls Logo

Gree GMV-560WM/E-X - Page 235

Gree GMV-560WM/E-X
308 pages
Print Icon
To Next Page IconTo Next Page
To Next Page IconTo Next Page
To Previous Page IconTo Previous Page
To Previous Page IconTo Previous Page
Loading...
GREE GMV5E DC INVERTER VRF UNITS SERVICE MANUAL
231
causes phase loss or reverse), it will report this error
Possible reason
The power supply connected to the unit is incorrect, phase loss or reverse happens
Detecting circuit is abnormal
Troubleshooting:
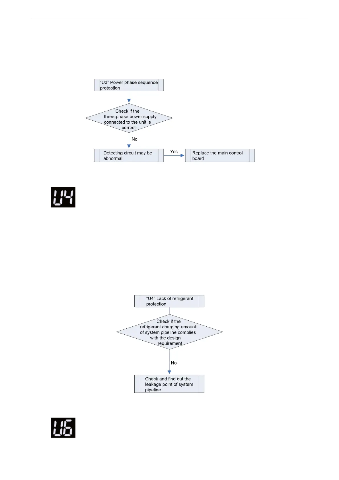
2.2.4.134 U4 Lack of refrigerant protection
Error display:
ODU mainboard, IDU wired controller and IDU receive light board will
display
Error judgment condition and method:
Check the system high pressure and low pressure through pressure sensor. When the system high
pressure and low pressure is lower than 5 of outdoor ambient temperature before starting operation, the
unit will stop for protection.
Possible reason
Refrigerant charging amount is insufficient;
System pipeline is leaked;
Troubleshooting:
2.2.4.135 U6 Valve error
Error display:
ODU mainboard, IDU wired controller and IDU receive light board will
display

Table of Contents

Other manuals for Gree GMV-560WM/E-X

Related product manuals