EasyManua.ls Logo

Gree GMV-560WM/E-X - Page 236

Gree GMV-560WM/E-X
308 pages
Print Icon
To Next Page IconTo Next Page
To Next Page IconTo Next Page
To Previous Page IconTo Previous Page
To Previous Page IconTo Previous Page
Loading...
GREE GMV5E DC INVERTER VRF UNITS SERVICE MANUAL
232
Error judgment condition and method:
During commissioning, check if ODU cut-off valve is opened through detecting system parameter by
pressure sensor. If the parameter is abnormal, it will indicate that confirming the open of cut-off valve and
then press SW5 to enter the next step after confirming.
Possible reason
ODU cut-off valve is not opened;
Troubleshooting:
Confirm again and open ODU cut-off valve.
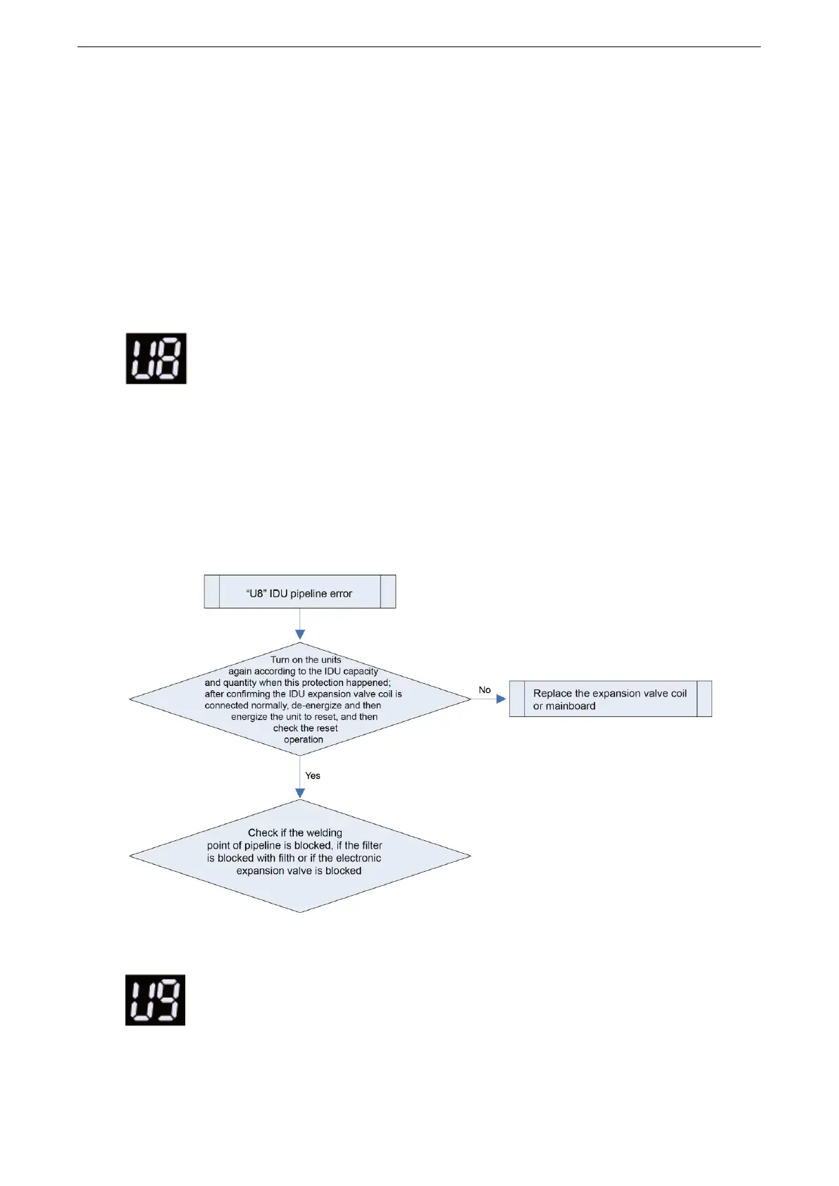
2.2.4.136 U8 IDU pipeline error
Error display:
ODU mainboard, IDU wired controller and IDU receive light board will
display
Error judgment condition and method:
During commissioning, check if IDU pipeline is blocked through detecting IDU pipeline. If the
parameter is abnormal, it will indicate t
Possible reason
Electronic expansion valve doesnt operate normally;
IDU pipeline is blocked;
Troubleshooting:
2.2.4.137 U9 ODU pipeline error
Error display:
ODU mainboard, IDU wired controller and IDU receive light board will
display
Error judgment condition and method:
During commissioning, check if ODU pipeline is blocked through detecting system pressure. If the
parameter is abnormal, it will indicate this error.

Table of Contents

Other manuals for Gree GMV-560WM/E-X

Related product manuals