EasyManua.ls Logo

Gree U-MATCH GUHD09NK3CO

Gree U-MATCH GUHD09NK3CO
264 pages
To Next Page IconTo Next Page
To Next Page IconTo Next Page
To Previous Page IconTo Previous Page
To Previous Page IconTo Previous Page
Loading...
A/A DC INVERTER U-MATCH AIR CONDITIONERS MAINTENANCE
107
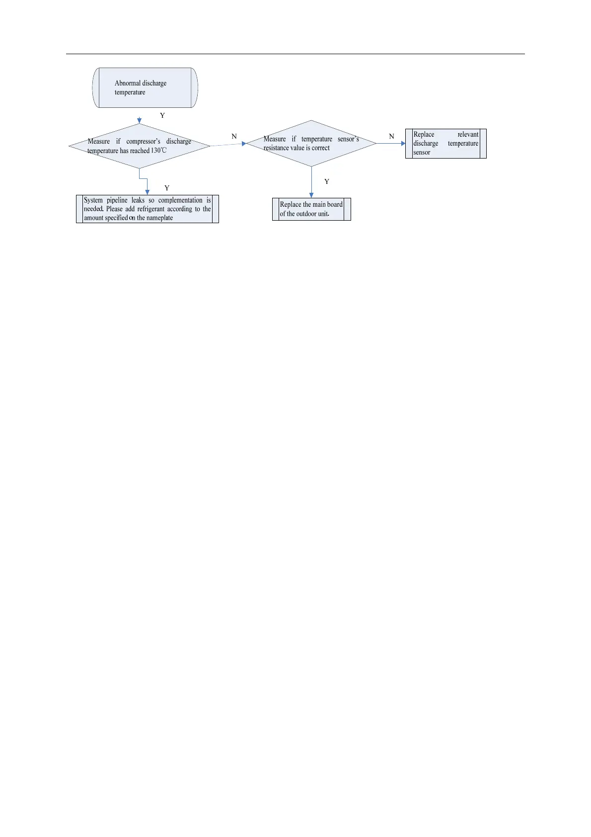
Malfunction display: E4 Compressor Exhaust High Temperature Protection

Table of Contents

Related product manuals