EasyManua.ls Logo

Gree U-MATCH GUHD09NK3CO

Gree U-MATCH GUHD09NK3CO
264 pages
To Next Page IconTo Next Page
To Next Page IconTo Next Page
To Previous Page IconTo Previous Page
To Previous Page IconTo Previous Page
Loading...
A/A DC INVERTER U-MATCH AIR CONDITIONERS MAINTENANCE
124
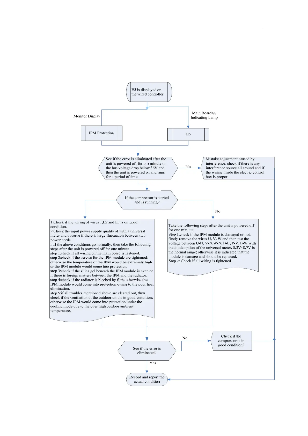
2.4 Typical Troubleshooting Outdoor Unit Drive (Inverter) by Three-phase
Motor
(Applicable to GUHD36NM3CO/ GUHD42NM3CO/ GUHD48NM3CO/ GUHD60NM3CO)
IPM Module Protection
Y
Yes
Yes

Table of Contents

Related product manuals