EasyManua.ls Logo

GSW 6G40NAV - ELECTRICAL REQUIREMENTS & WIRING DIAGRAM

GSW 6G40NAV
112 pages
Print Icon
To Next Page IconTo Next Page
To Next Page IconTo Next Page
To Previous Page IconTo Previous Page
To Previous Page IconTo Previous Page
Loading...
328765-000 www. gsw-wh .com 11
ELECTRICAL REQUIREMENTS & WIRING DIAGRAM
Failure to do so can result in
death or electrical shock.
Replace all parts and panels
before operating.
Disconnect power before
servicing.
Electric Shock Hazard
WARNING
Before plugging in the water heater, always make sure:
The voltage and frequency correspond to that
speci ed on the water heater wiring diagram.
The electrical outlet has the proper overload fuse or
breaker protection.
1. The unit must be connected to a dedicated power
supply.
2. The unit must be connected to a 120VAC power
supply.
3. The water heater must be properly grounded.
4. This water heater is a polarity sensitive appliance and
will not operate if the power supply polarity is reversed.
Note: Always reference the wiring diagram for the correct
electrical connections.
After making all electrical connections, completely ll the
tank with water and check all connections for leaks. Open
the nearest hot-water faucet and let it run for 3 minutes to
purge the water lines of air and sediment and to ensure
complete lling of the tank. The electrical power may then
be turned on. Verify proper operation after servicing. See
also “Installation Checklist”.
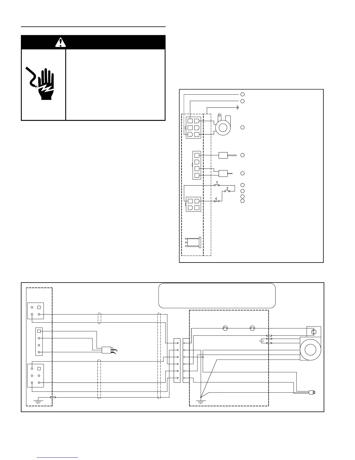
BLUE
120Vac/60Hz Wall Plug
BLACK SMOOTH - LINE
IGNITER - FLAME ROD
ASSEMBLY
PRESSURE
SWITCH
(NC)
PRESSURE
SWITCH
(NO)
CAPACITOR
BLACK RIBBED - NEUTRAL
BLACK MIDDLE - GND
GREEN
BLACK
BLACK
YELLOW
BLACK
WHITE
JUNCTION BOX
HONEYWELL GAS VALVE
HIGH LIMIT
SWITCH
IF WIRING HAS TO BE REPLACED IN THE FIELD, USE ONLY TYPE TEW 105°C WIRE.
ELECTRICAL RATING 120V, 5A, 60 HZ.
BLOWER
BLACK
WHITE
BLUE
GREEN
YELLOW
YELLOW
BLUE
WHITE
WHITE
2
3
4
5
6
2
3
4
1
2
3
4
1
1
1
4
5
6
1
2
3
4
5
6
JP
2
3
Figure 10
CAUTION:
LABEL ALL WIRES PRIOR TO DISCONNECTION WHEN
SERVICING CONTROLS. WIRING ERRORS CAN
CAUSE IMPROPER AND DANGEROUS OPERATION.
VERIFY PROPER OPERATION AFTER SERVICING.
POWER VENT WIRING SCHEMATIC.
NOTE: REFER TO THE “INSTALLATION CHECKLIST”
BEFORE OPERATING THIS HEATER.
N
1
2
3
HOT SURFACE IGNITER
HIGH LIMIT SWITCH (CLOSED)
CAPACITOR
L1
EARTH GND
PRESSURE SWITCH (CLOSED)
PRESSURE SWITCH (OPEN)
PRESSURE SWITCH (CLOSED)
BLOWER
4
5
6
4
3
2
1
2
1
3
4
FLAME SENSOR
P1
P2
P3
3
5
1
4
2
4
6
Circled numbers indicate
sequence of operation.
P4
1
4
Figure 11

Table of Contents

Related product manuals