EasyManua.ls Logo

Hach 900 MAX - Sigma 900 MAX Refrigerated Sampler Advanced Sampling Flow Chart

Hach 900 MAX
160 pages
Print Icon
To Next Page IconTo Next Page
To Next Page IconTo Next Page
To Previous Page IconTo Previous Page
To Previous Page IconTo Previous Page
Loading...
Page 108
Quick Start Guides
8990apdx_quickstart.fm
Appendix A
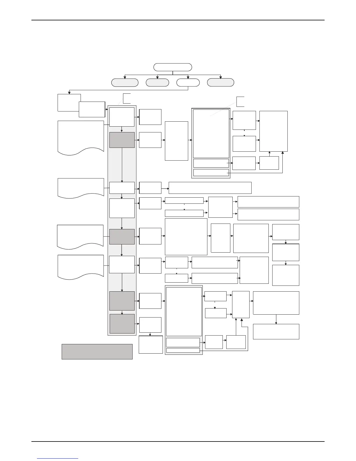
Sigma 900 MAX Refrigerated Sampler Advanced Sampling Flow Chart
Flow Rate of Chg
Rainfall
Options Setup
Status
Display Data
Main Menu
Modify
Selected
Items
Advanced
Sampling
Program
Complete
Output
Enable /
Disable
Note: Enables pin F for
Program Complete output on
Auxillary connector.
Also disables its use for
Bottle# & Full Bottle Indicator.
Setpoint *
Sampling
Special
Output
Start /
Stop
Times
Storm
Water
Timed
Bottle
Sets
Upset
Sample
Enable /
Disable
Start on
Setpoint
-or-
Start /
Stop on
Setpoint
Set HIGH
trigger and
Deadband
Set LOW
trigger and
Deadband
or
Set High
Trigger
Set
Time
Interval
Enter Delay
When Input
Becomes
Active
External Control
Note: The Special Output
signal is available on pin E of
the Auxiliary connector.
Enable /
Disable
Enable: After Each Sample, Only When
Pumping or From Rinse to Purge
An arrow displayed next to an Advanced Sampling
option in the menu display signifies it is enabled.
Enable /
Disable
Time / Date
Time / Weekday
or
Enter Time and Date for
each start and stop
Enter Time and Day of
Week for each start and stop
Enable /
Disable
Select Start
Condition: Rain,
Level, Rain AND
Level, Rain OR
Level, Immediate
or
External Trigger
Select
# of
First
Flush
Bottles
Select:
Samples/Bottle
or
Bottles/Sample
Enter
Sampling
Interval
Enter
Sample
Volume
Enter
Program
Time Limit
Enable /
Disable
Clock
Time
Note: Timed Bottle is not
allowed unless Bottles-per-
Sample mode is selected in
Distribution Menu.
Duration
Enter Time of next
Bottle Set
Enter Time Interval
till next Bottle Set
or
Enable/
Disable
Continuous
Mode
Enable /
Disable
Flow Rate of Chg
Rainfall
External Control
Set HIGH
Trigger
Set LOW
Trigger
or
Set
HIGH
Trigger
Set
Time
Interval
Enter #
of
Upset
Bottles
Select:
Samples/Bottle
or
Bottles/Sample
Enter Sample
Volume
Level
Flow
pH / ORP
Process Temp
Channel 1
Channel 2
Channel 3
Ch 4 or D.O.
Ch 5 or DO Temp.
Ch 6 or Cond.
Ch 7 or Cond Tmp
Begin with
Bottle 1 on
each New
Start?
* Note: Setpoint Sampling &
Storm Water Cannot
Be Enabled at the Same
Time.
Variable
Intervals
Enable /
Disable
Set
Sample
Intervals
Level
Flow
pH / ORP
Process Temp
Channel 1
Channel 2
Channel 3
Ch4 or D.O.
Ch5 or D.O. Temp
Ch6 or Cond
Ch7 or Cond Temp
Select Only One Channel or
External Control for Setpoint.
Grey box indicates function not available with
CTVV sampling enabled. [Even if function is
still listed in screen menus.]
key:

Table of Contents

Related product manuals