EasyManua.ls Logo

Haier LTF42M1C - Power Board

Haier LTF42M1C
83 pages
Print Icon
To Next Page IconTo Next Page
To Next Page IconTo Next Page
To Previous Page IconTo Previous Page
To Previous Page IconTo Previous Page
Loading...
58
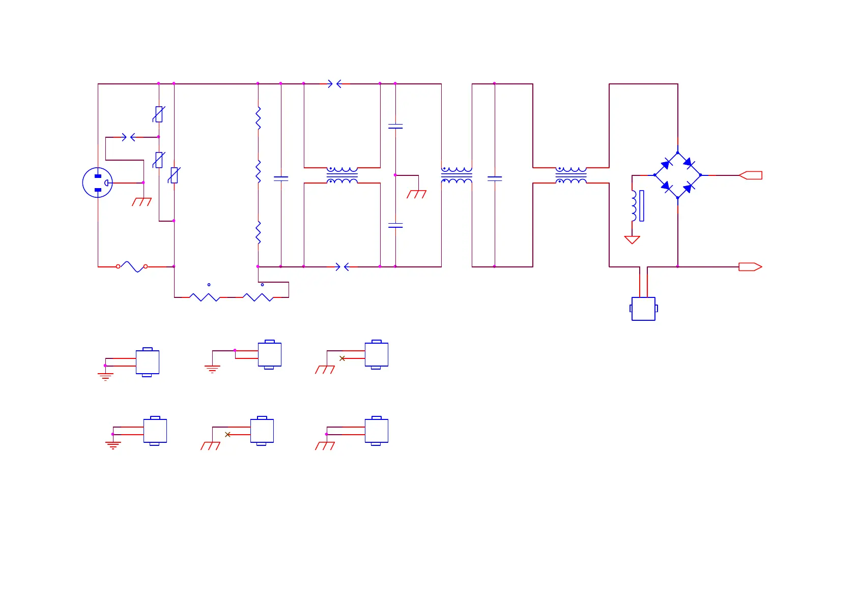
10.2 Power Board
715G3351P01W20003S
HS2
HEAT SINK (Q901,D901)
1
2
RV901
Varistor
R+
L901
20.0MH
1
4
2
3
R903
300K OHM 1/4W
C901
0.47uF
HS3
HEAT SINK (IC901)
1
2
RV902
NC
t
NR902
1 2
BO
HS4
HEAT SINK (D910)
1
2
-
+
BD901
D10XB60
2
1
3
4
CN901
1 2
3
SG901
NC
HS6
HEAT SINK (D904,D907)
1
2
L903
20.0MH
1
4
2
3
SG903
NC
F901
FUSE
R901
300K OHM 1/4W
R902
300K OHM 1/4W
FB901
BEAD
12
RV903
NC
t
NR901
1 2
C903
680pF
HS5
HEAT SINK (Q901)
1
2
L902
2.0MH
1
2
4
3
C902
680pF
SG902
NC
HS1
HEAT SINK (BD901)
1
2
C904
0.47uF
CN902
1
2
L
N

Related product manuals